HOME   LIST
‹–   –›

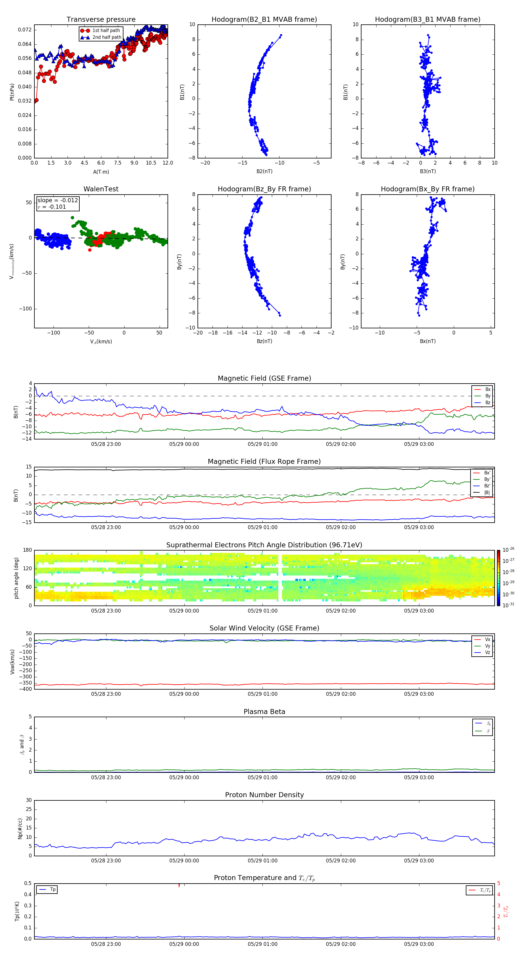
Flux Rope in 2010

Flux Rope Event 2010-05-28 22:05 ~ 2010-05-29 03:58 (354 minutes)


plot