HOME   LIST
‹–   –›

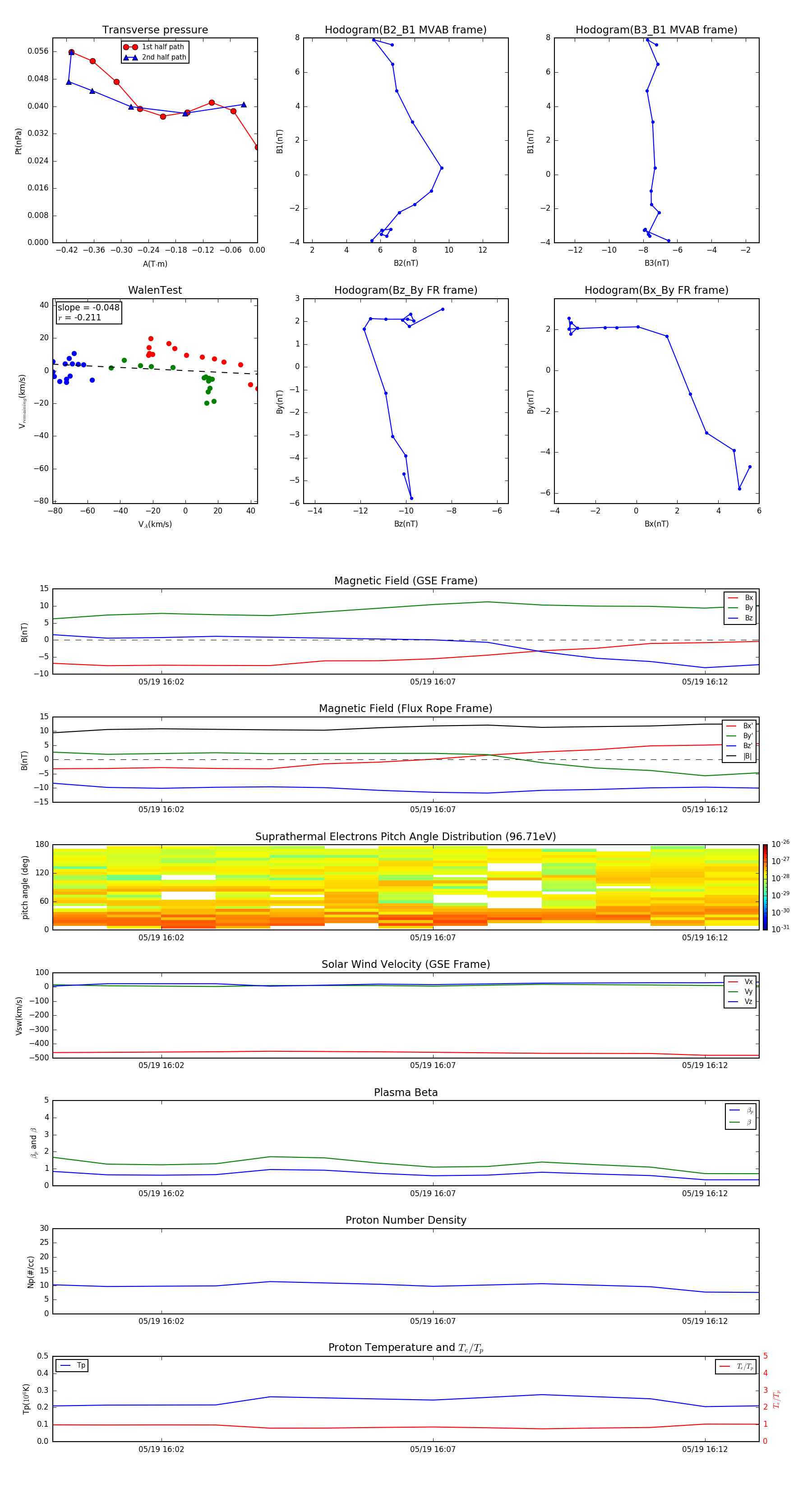
Flux Rope in 2010

Flux Rope Event 2010-05-19 16:00 ~ 2010-05-19 16:13 (14 minutes)


plot