HOME   LIST
‹–   –›

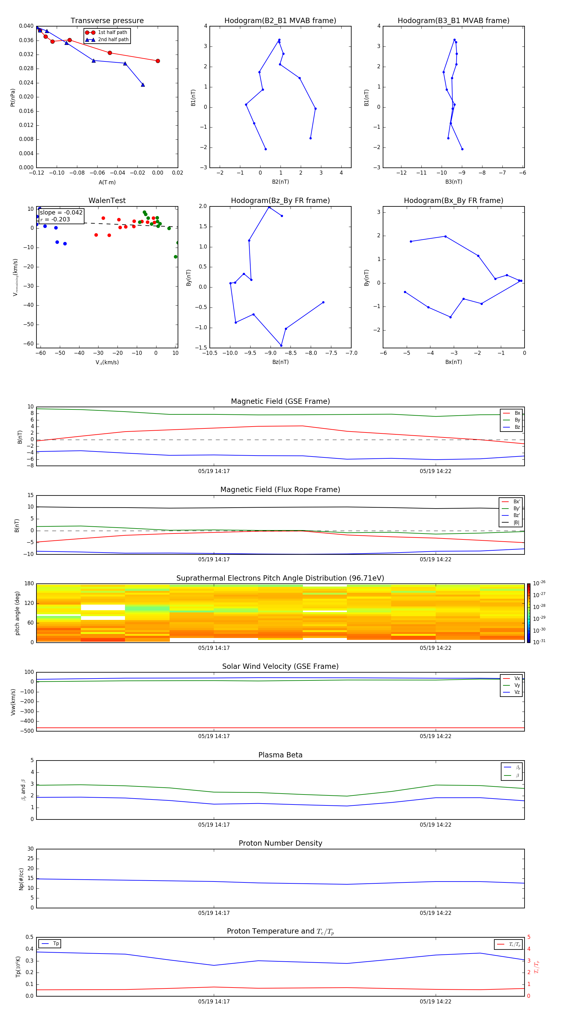
Flux Rope in 2010

Flux Rope Event 2010-05-19 14:13 ~ 2010-05-19 14:24 (12 minutes)


plot