HOME   LIST
‹–   –›

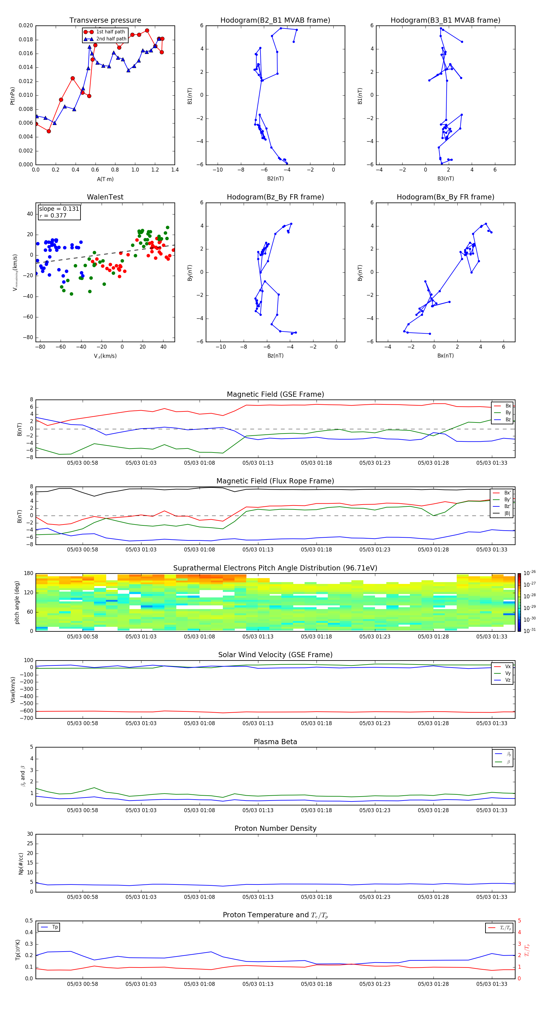
Flux Rope in 2010

Flux Rope Event 2010-05-03 00:54 ~ 2010-05-03 01:35 (42 minutes)


plot