HOME   LIST
‹–   –›

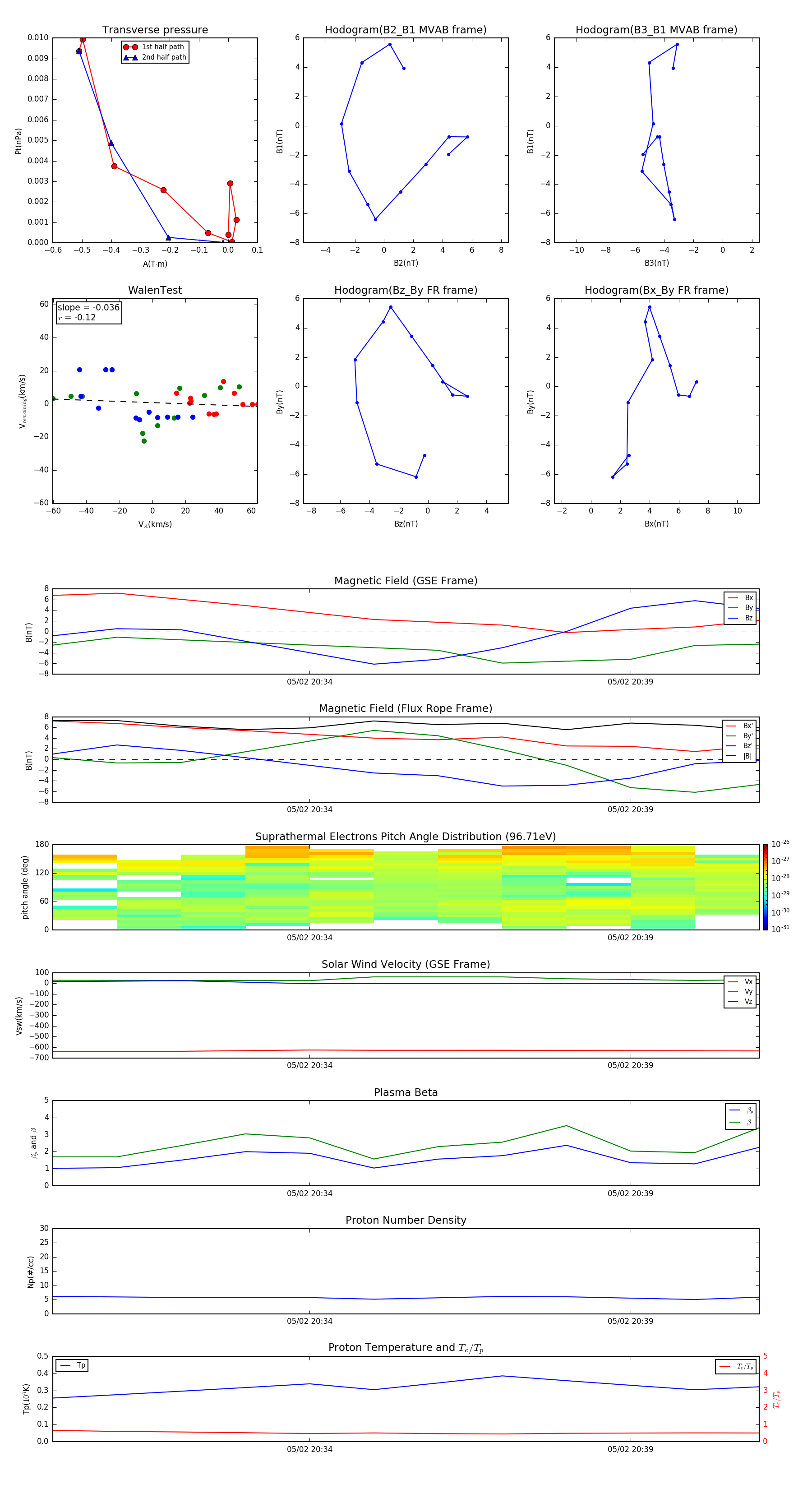
Flux Rope in 2010

Flux Rope Event 2010-05-02 20:30 ~ 2010-05-02 20:41 (12 minutes)


plot