HOME   LIST
‹–   –›

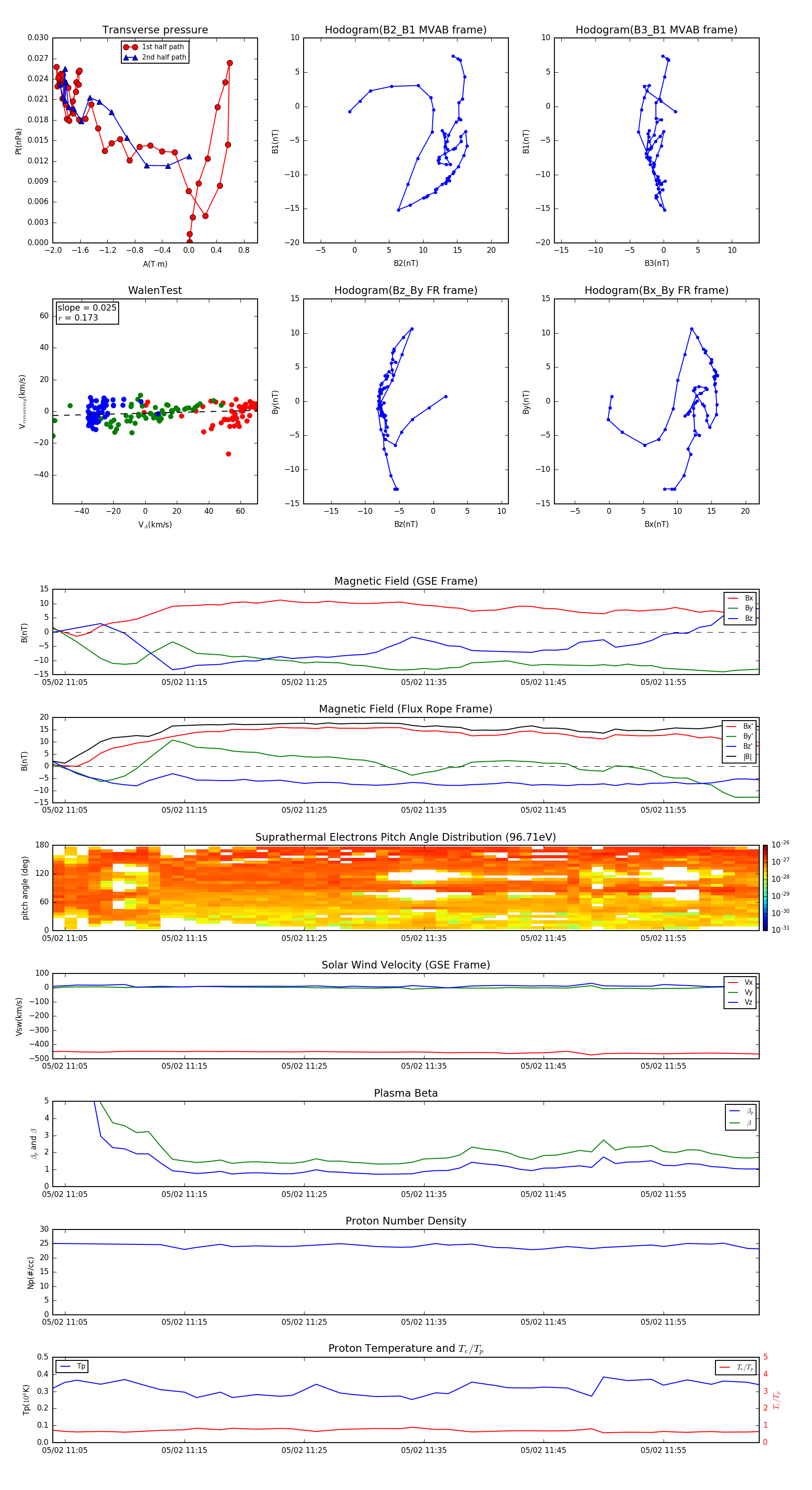
Flux Rope in 2010

Flux Rope Event 2010-05-02 11:04 ~ 2010-05-02 12:03 (60 minutes)


plot