HOME   LIST
‹–   –›

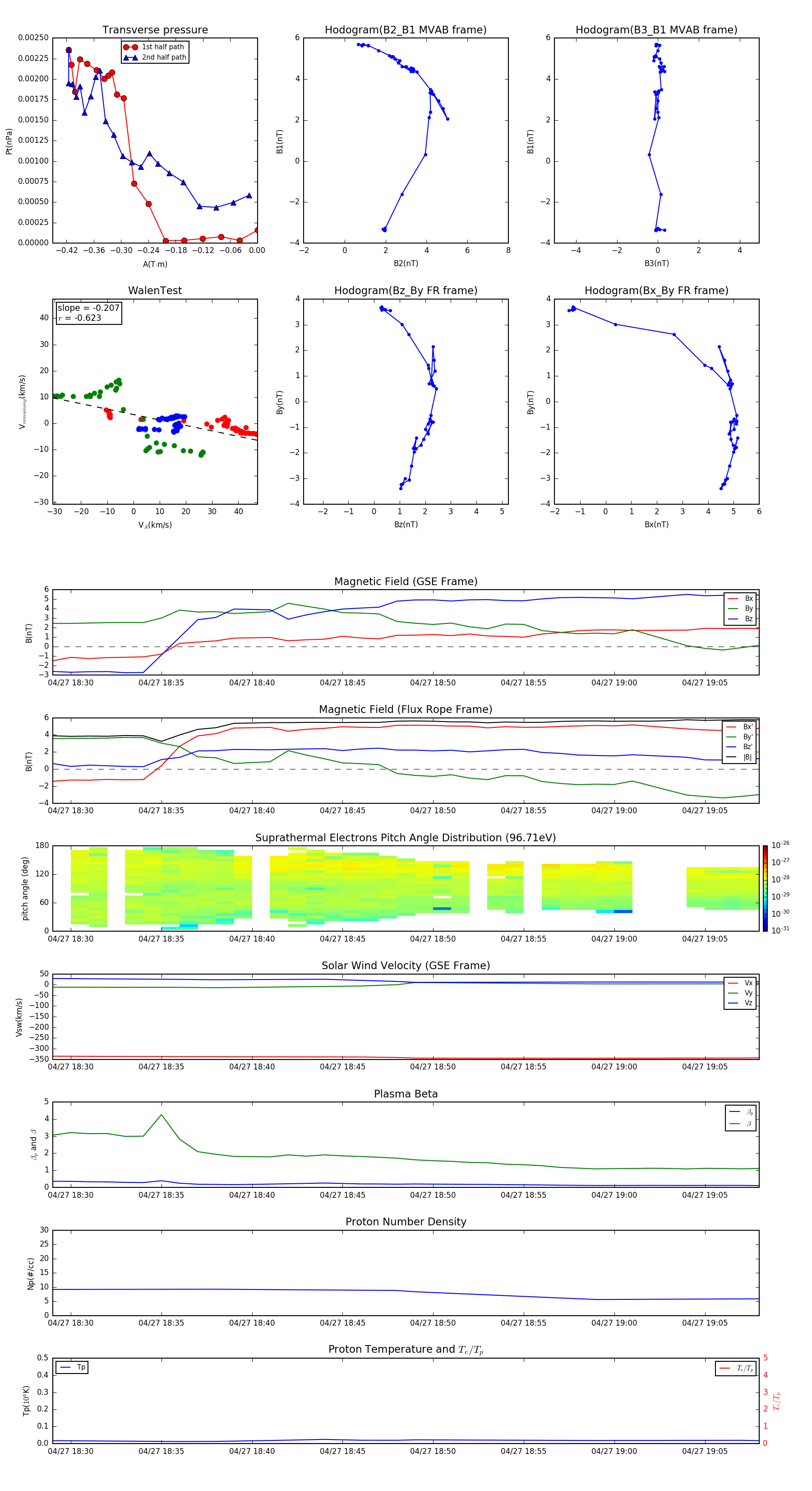
Flux Rope in 2010

Flux Rope Event 2010-04-27 18:29 ~ 2010-04-27 19:08 (40 minutes)


plot