HOME   LIST
‹–   –›

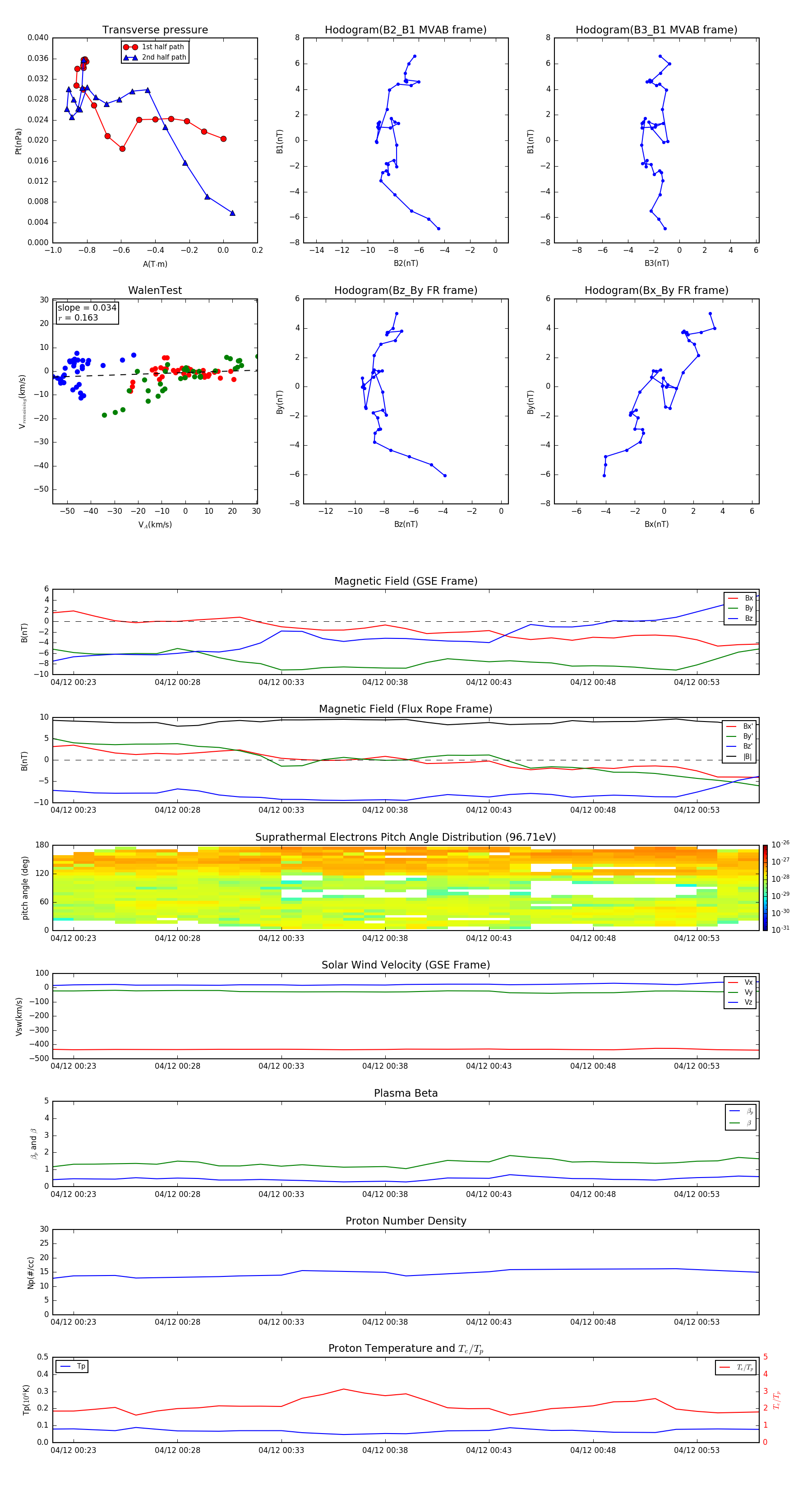
Flux Rope in 2010

Flux Rope Event 2010-04-12 00:22 ~ 2010-04-12 00:56 (35 minutes)


plot