HOME   LIST
‹–   –›

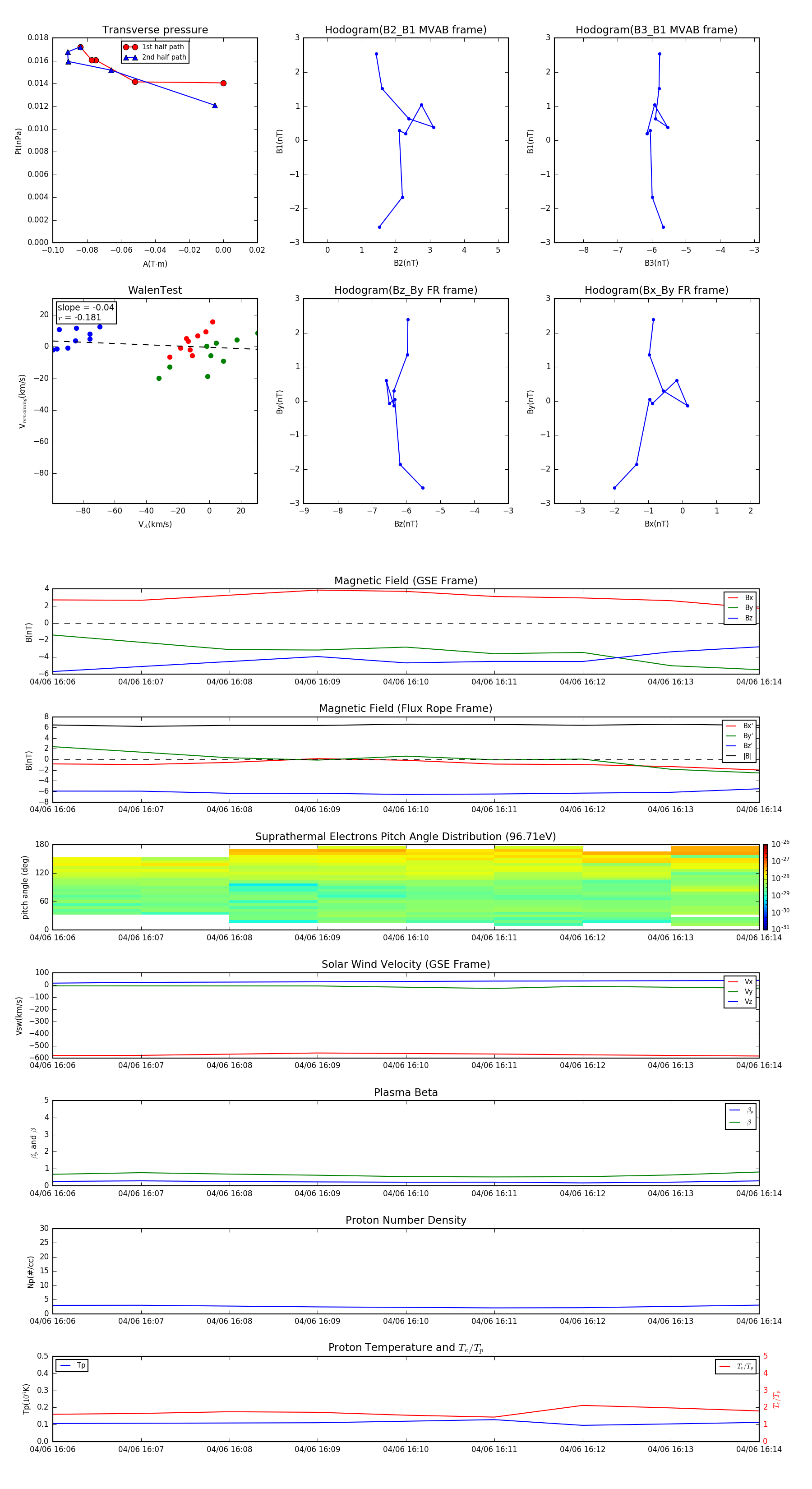
Flux Rope in 2010

Flux Rope Event 2010-04-06 16:06 ~ 2010-04-06 16:14 (9 minutes)


plot