HOME   LIST
‹–   –›

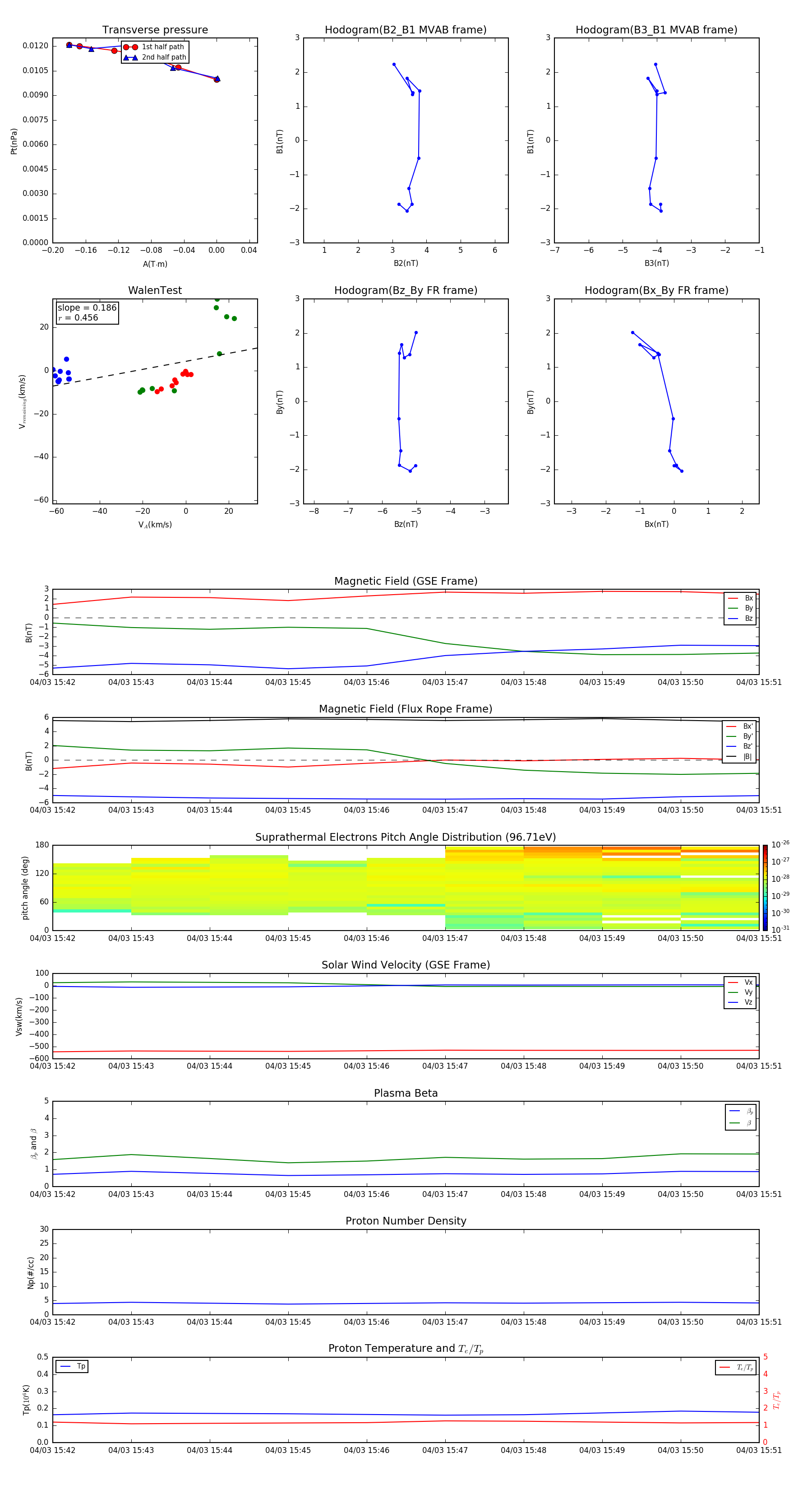
Flux Rope in 2010

Flux Rope Event 2010-04-03 15:42 ~ 2010-04-03 15:51 (10 minutes)


plot