HOME   LIST
‹–   –›

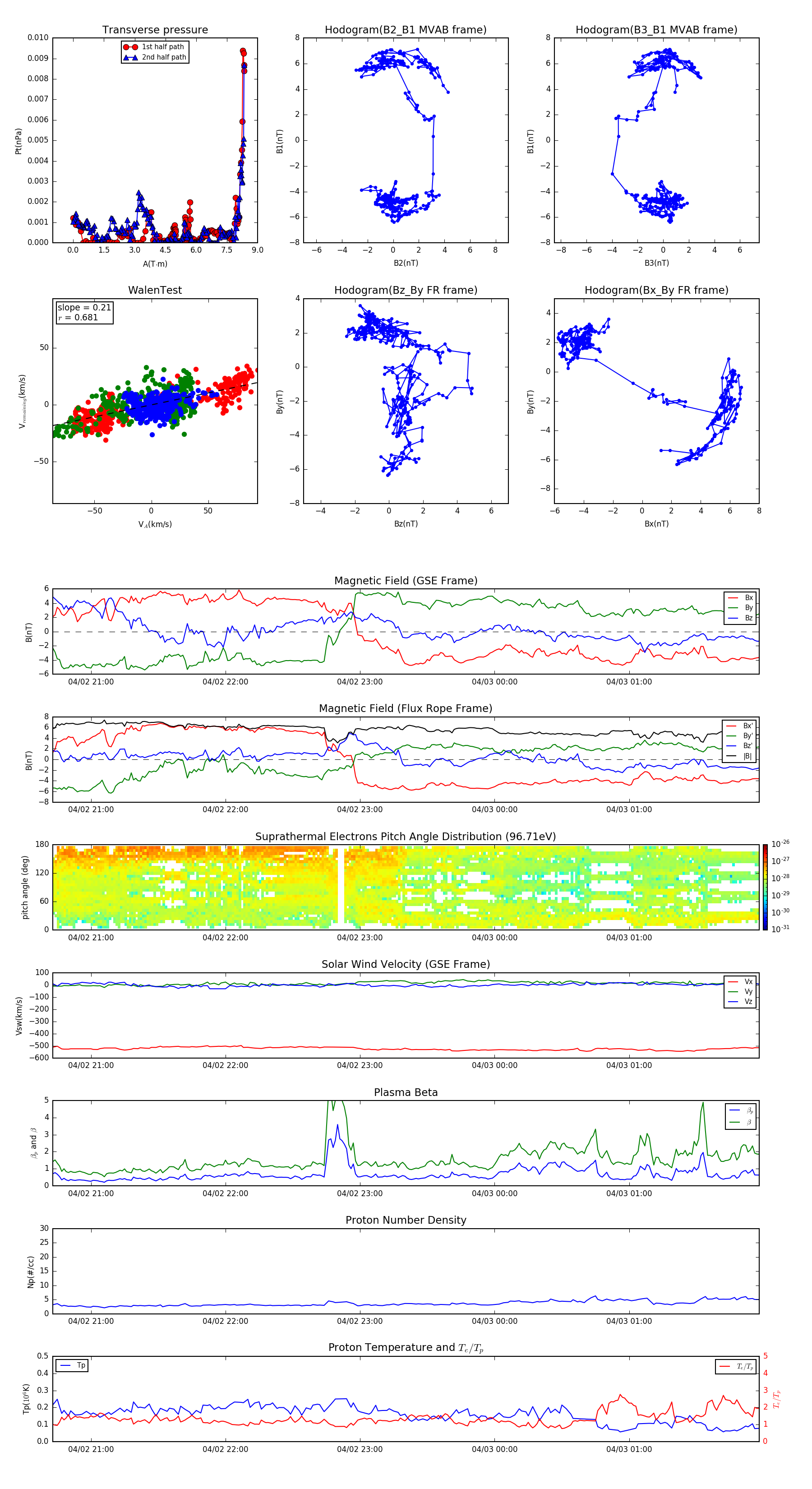
Flux Rope in 2010

Flux Rope Event 2010-04-02 20:43 ~ 2010-04-03 01:58 (316 minutes)


plot