HOME   LIST
‹–   –›

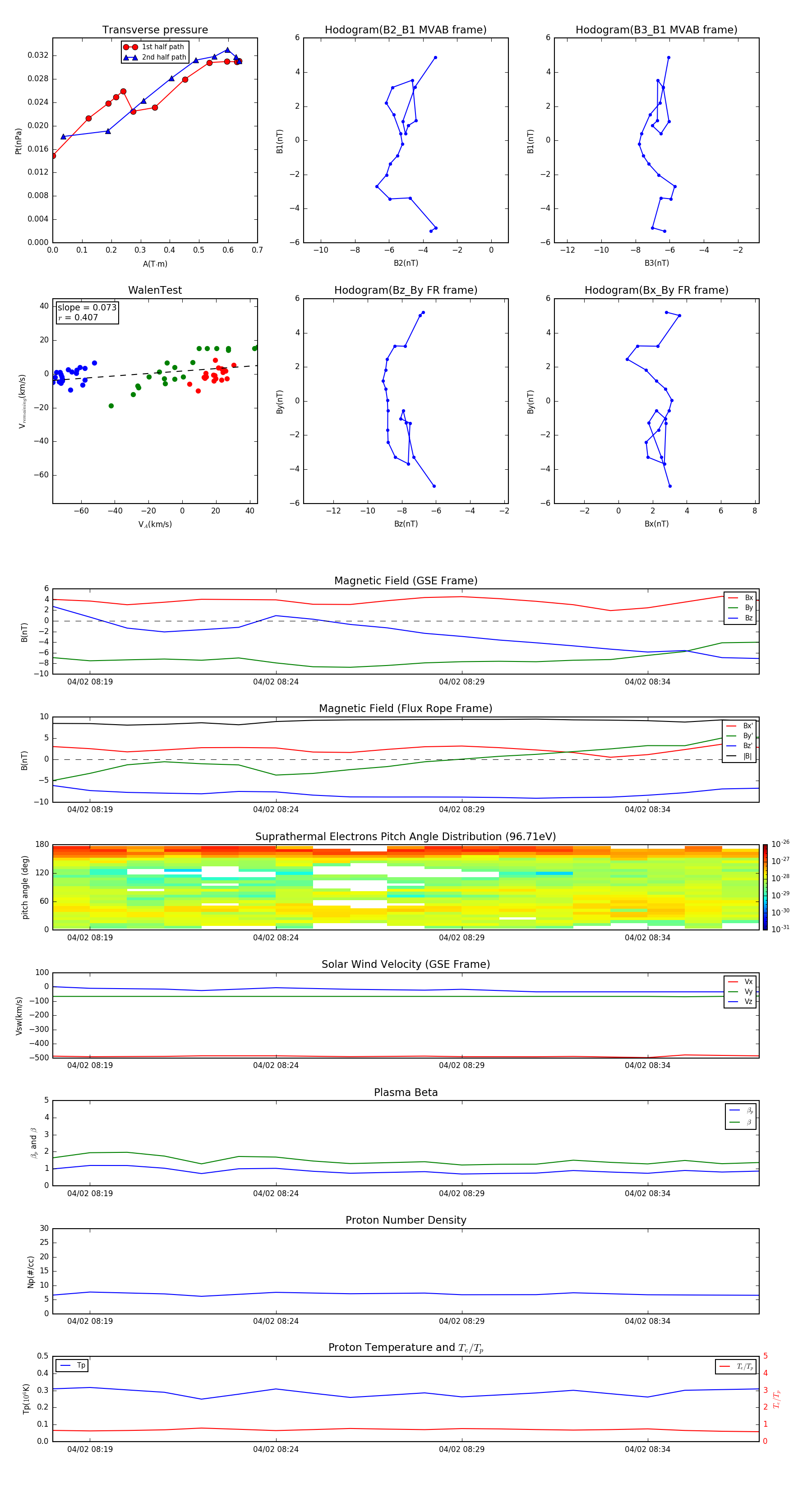
Flux Rope in 2010

Flux Rope Event 2010-04-02 08:18 ~ 2010-04-02 08:37 (20 minutes)


plot