HOME   LIST
‹–   –›

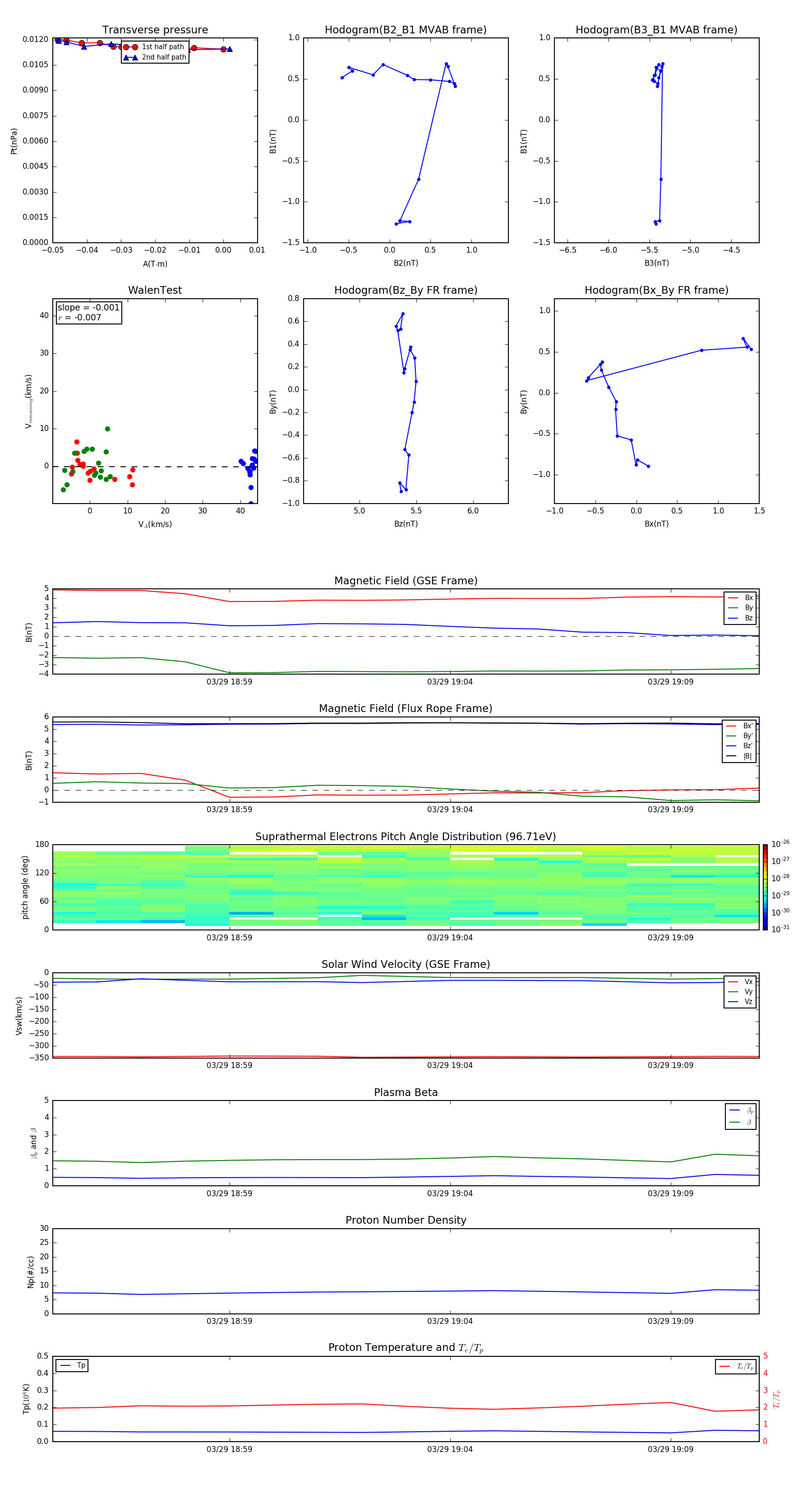
Flux Rope in 2010

Flux Rope Event 2010-03-29 18:55 ~ 2010-03-29 19:11 (17 minutes)


plot