HOME   LIST
‹–   –›

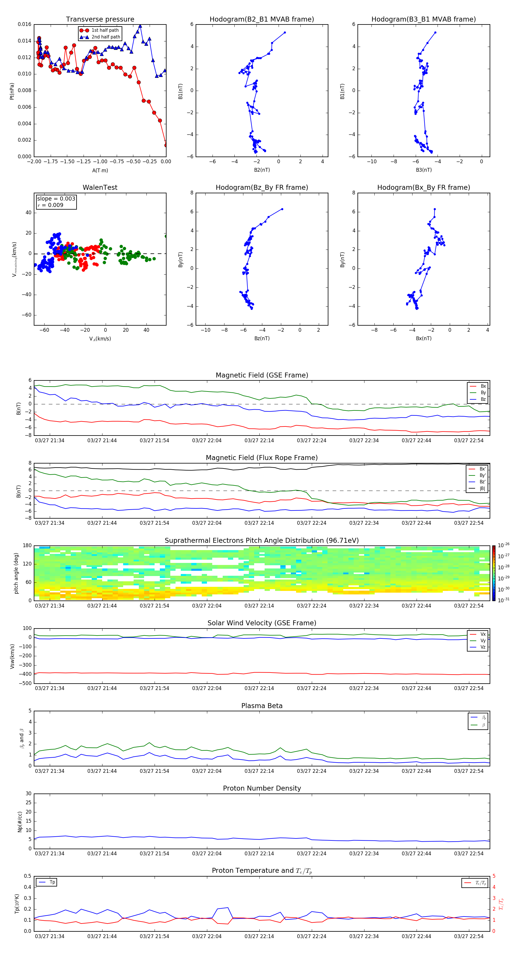
Flux Rope in 2010

Flux Rope Event 2010-03-27 21:31 ~ 2010-03-27 22:58 (88 minutes)


plot