HOME   LIST
‹–   –›

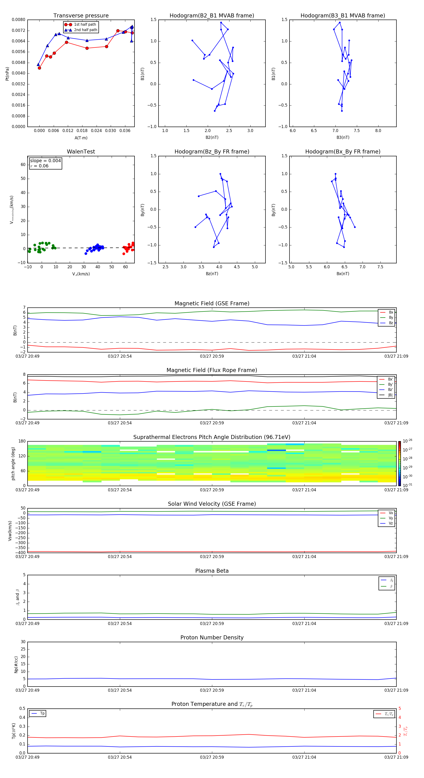
Flux Rope in 2010

Flux Rope Event 2010-03-27 20:49 ~ 2010-03-27 21:09 (21 minutes)


plot