HOME   LIST
‹–   –›

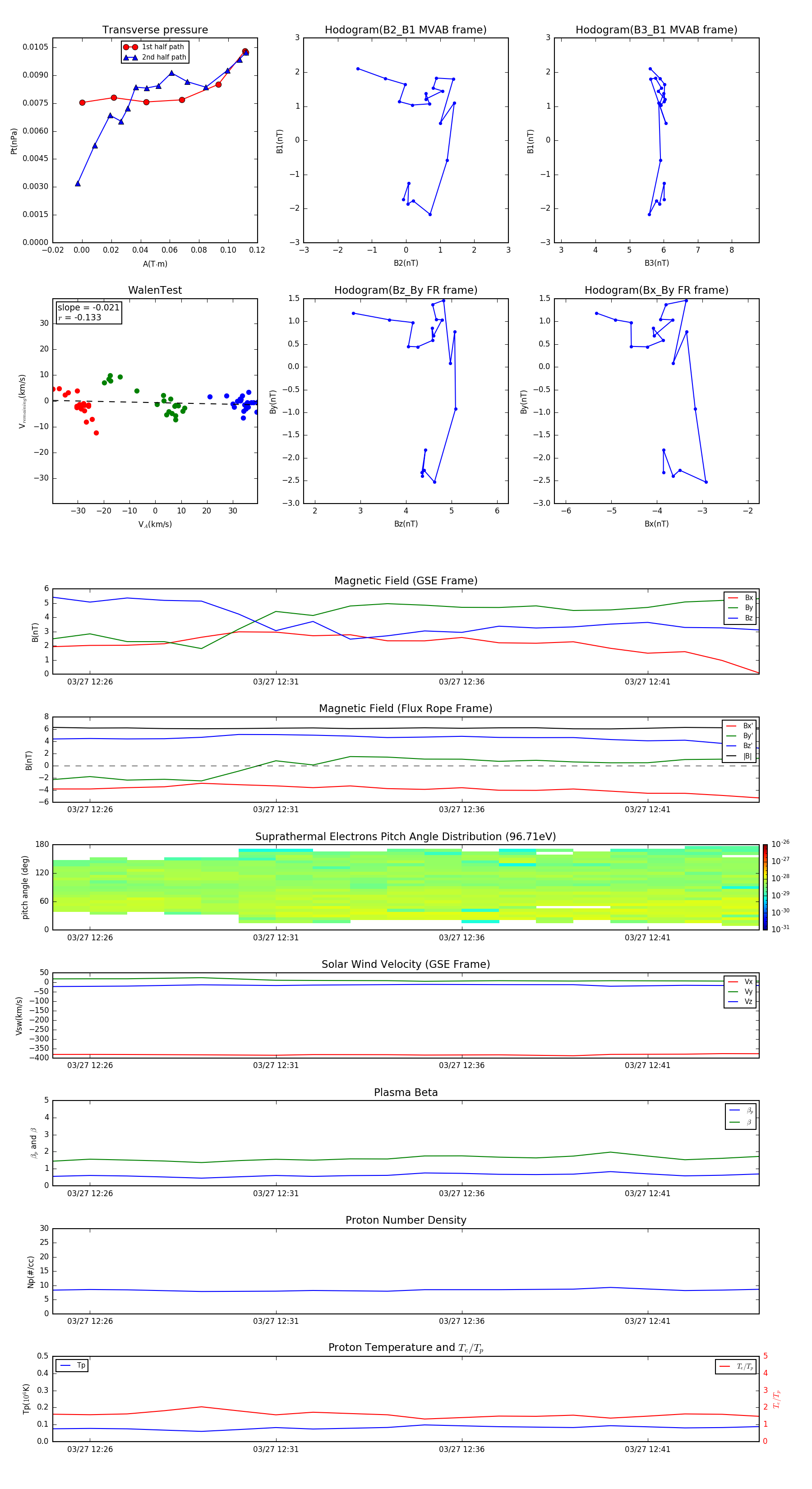
Flux Rope in 2010

Flux Rope Event 2010-03-27 12:25 ~ 2010-03-27 12:44 (20 minutes)


plot