HOME   LIST
‹–   –›

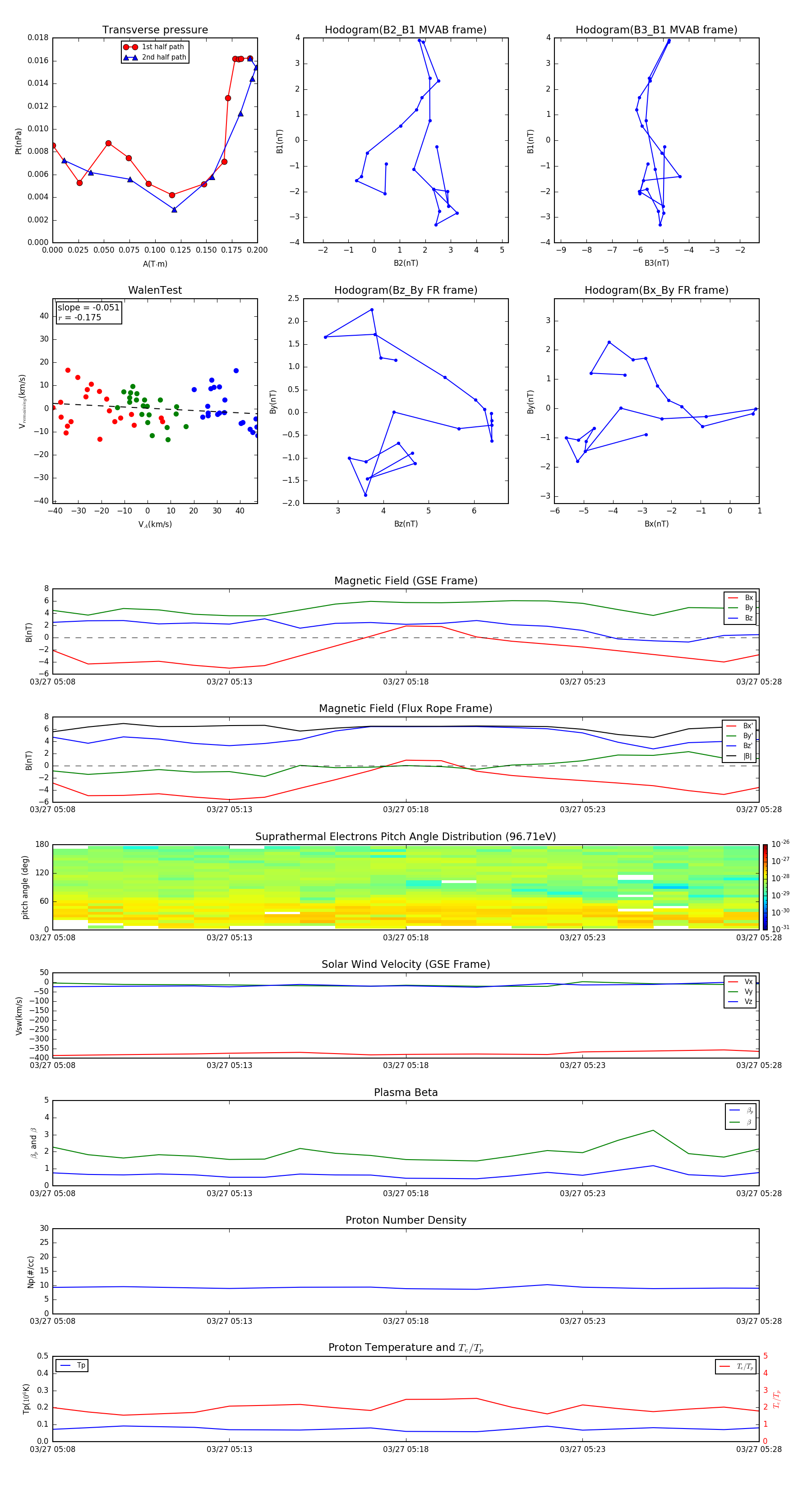
Flux Rope in 2010

Flux Rope Event 2010-03-27 05:08 ~ 2010-03-27 05:28 (21 minutes)


plot