HOME   LIST
‹–   –›

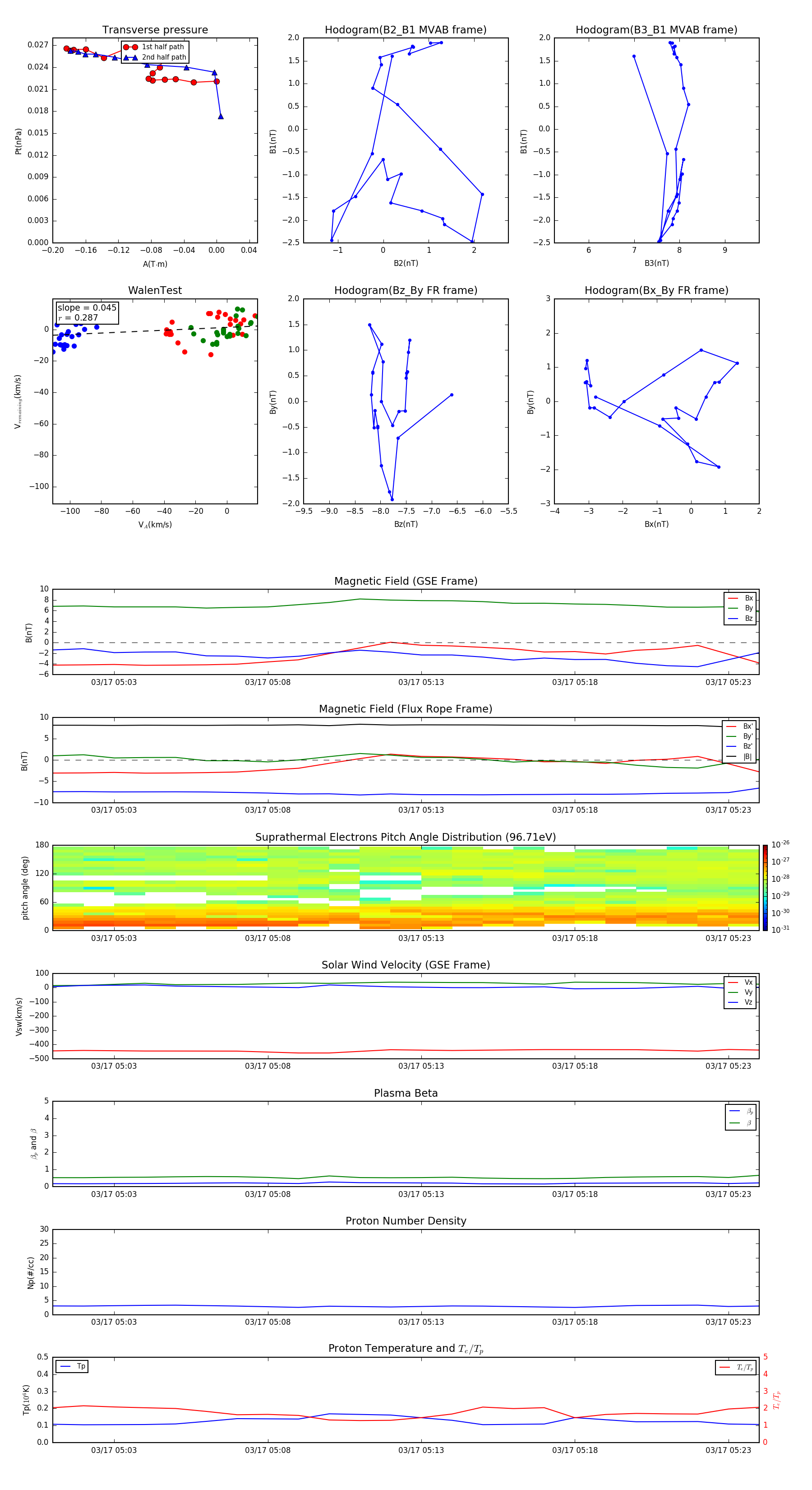
Flux Rope in 2010

Flux Rope Event 2010-03-17 05:01 ~ 2010-03-17 05:24 (24 minutes)


plot