HOME   LIST
‹–   –›

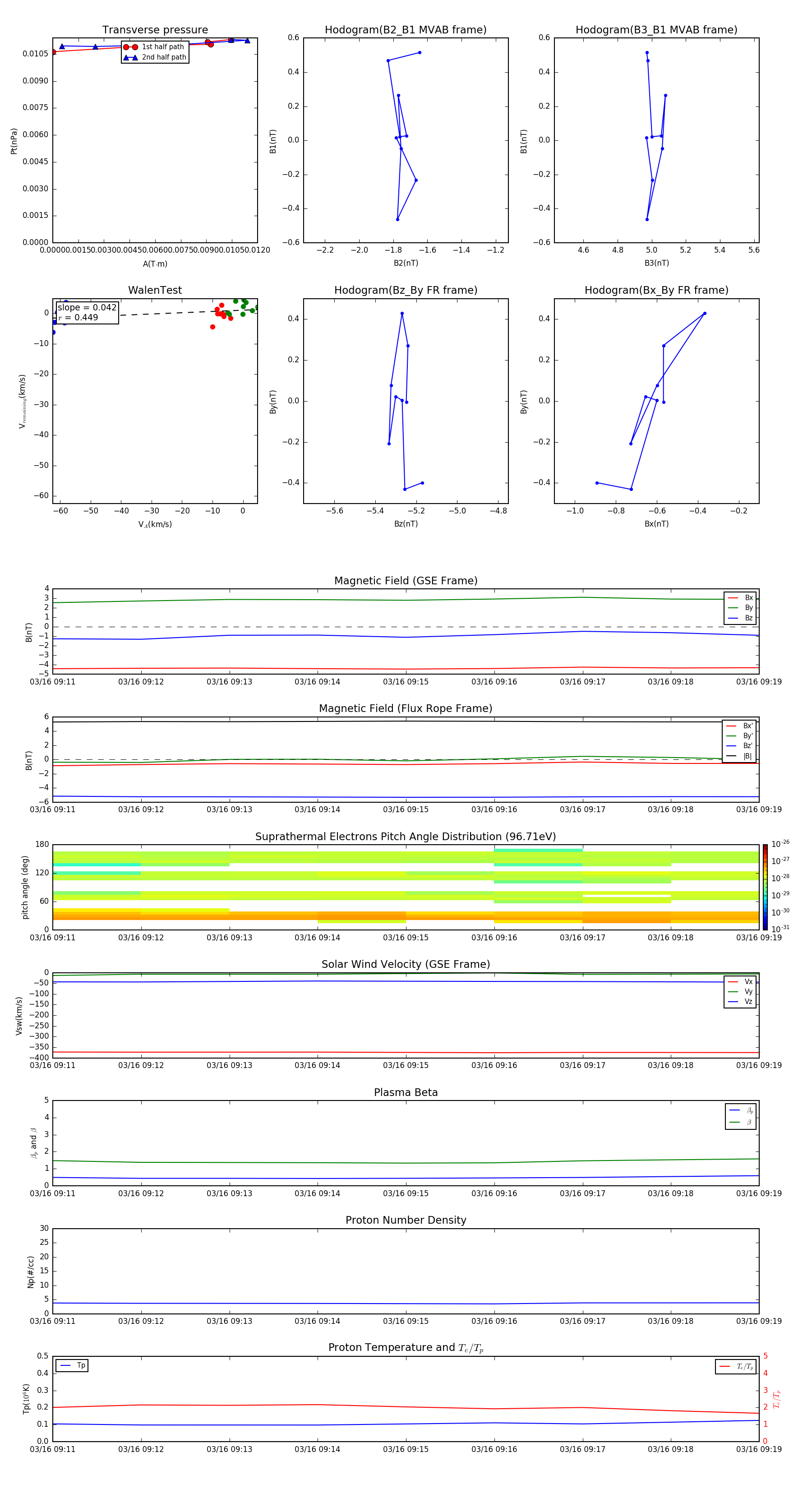
Flux Rope in 2010

Flux Rope Event 2010-03-16 09:11 ~ 2010-03-16 09:19 (9 minutes)


plot