HOME   LIST
‹–   –›

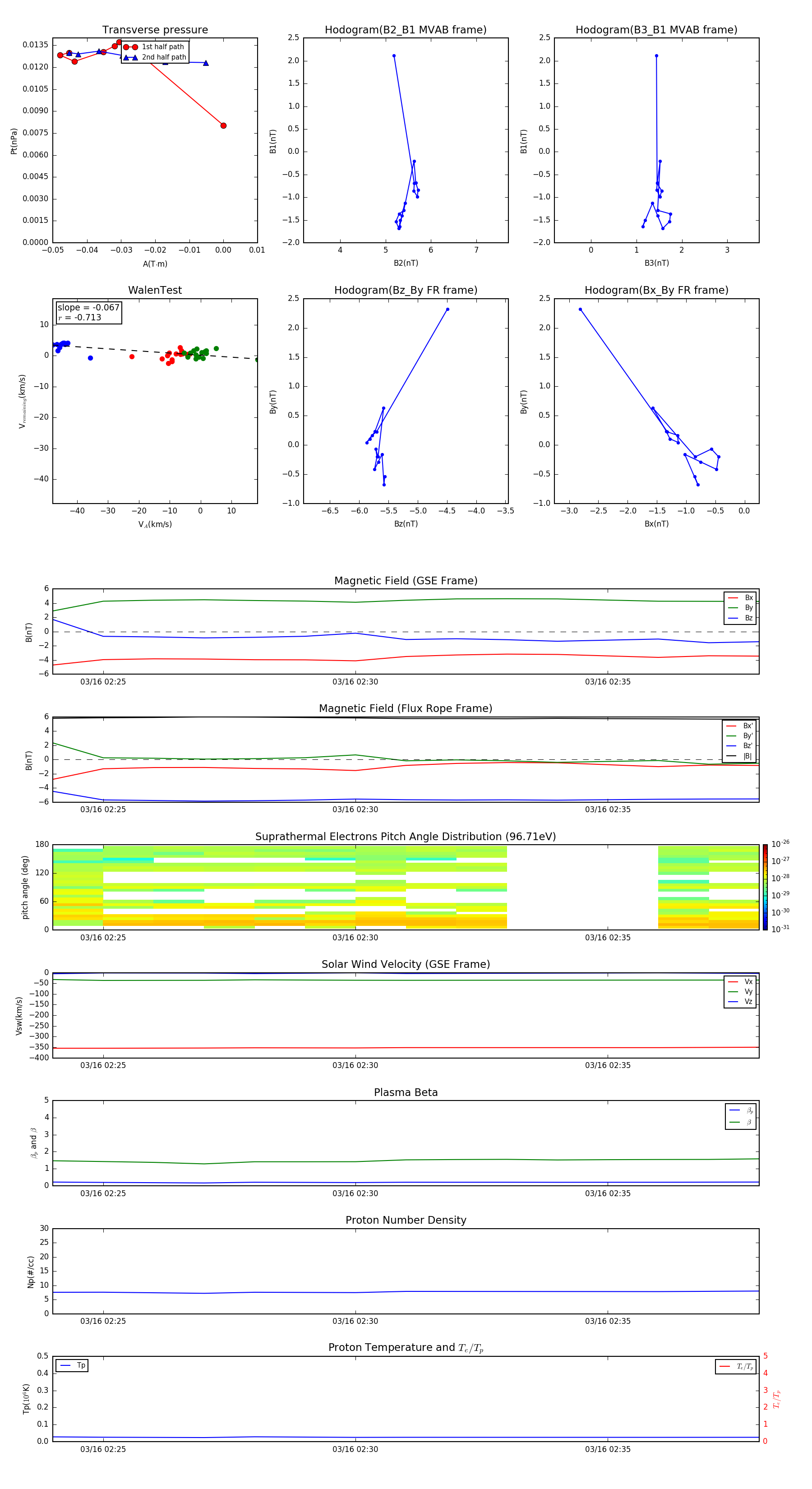
Flux Rope in 2010

Flux Rope Event 2010-03-16 02:24 ~ 2010-03-16 02:38 (15 minutes)


plot