HOME   LIST
‹–   –›

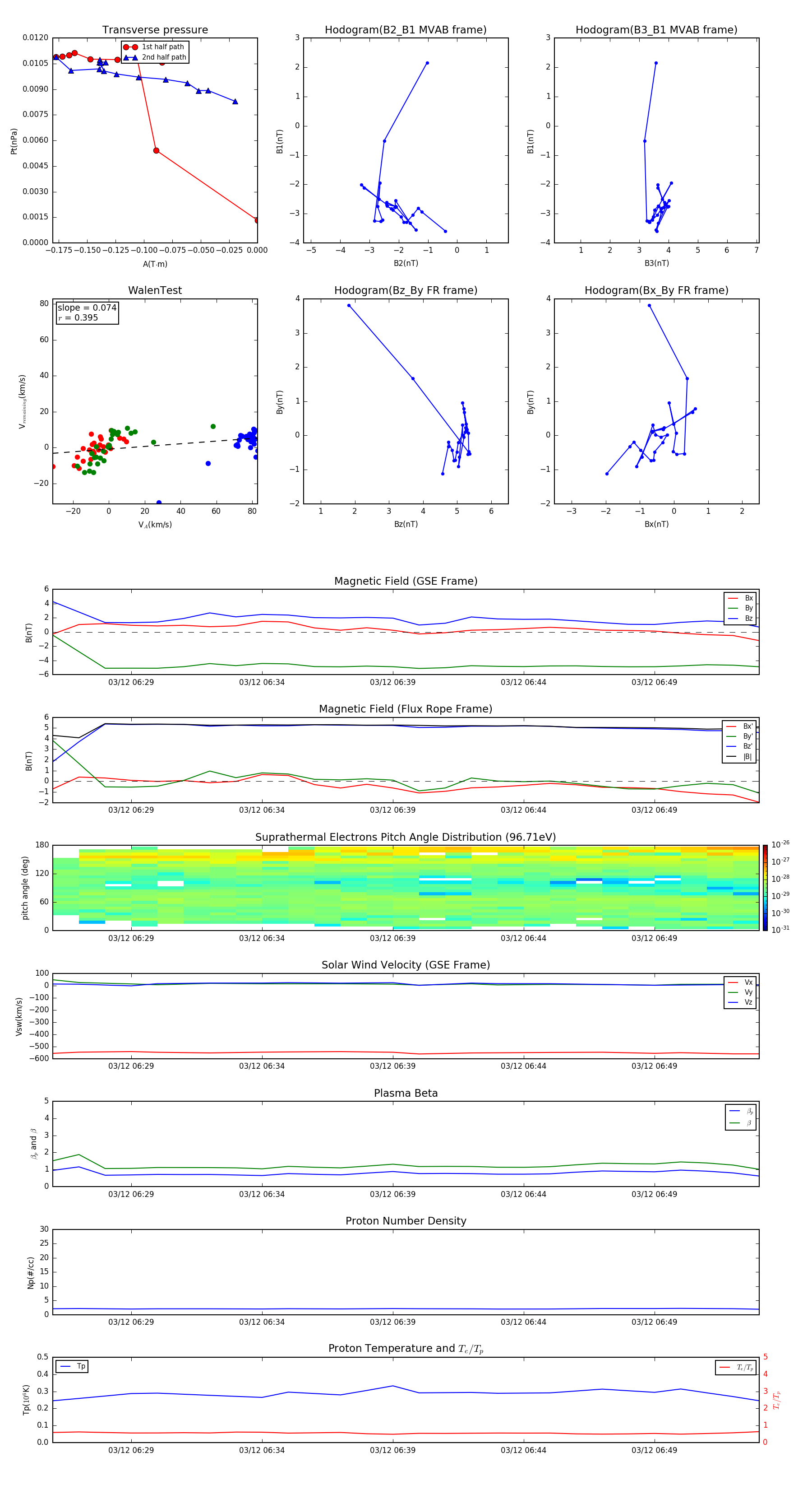
Flux Rope in 2010

Flux Rope Event 2010-03-12 06:26 ~ 2010-03-12 06:53 (28 minutes)


plot