HOME   LIST
‹–   –›

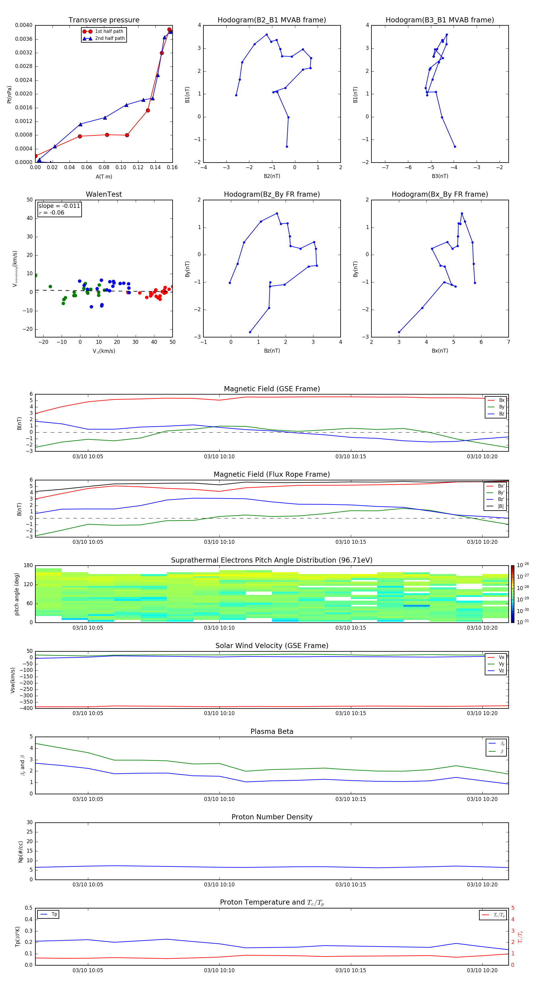
Flux Rope in 2010

Flux Rope Event 2010-03-10 10:03 ~ 2010-03-10 10:21 (19 minutes)


plot