HOME   LIST
‹–   –›

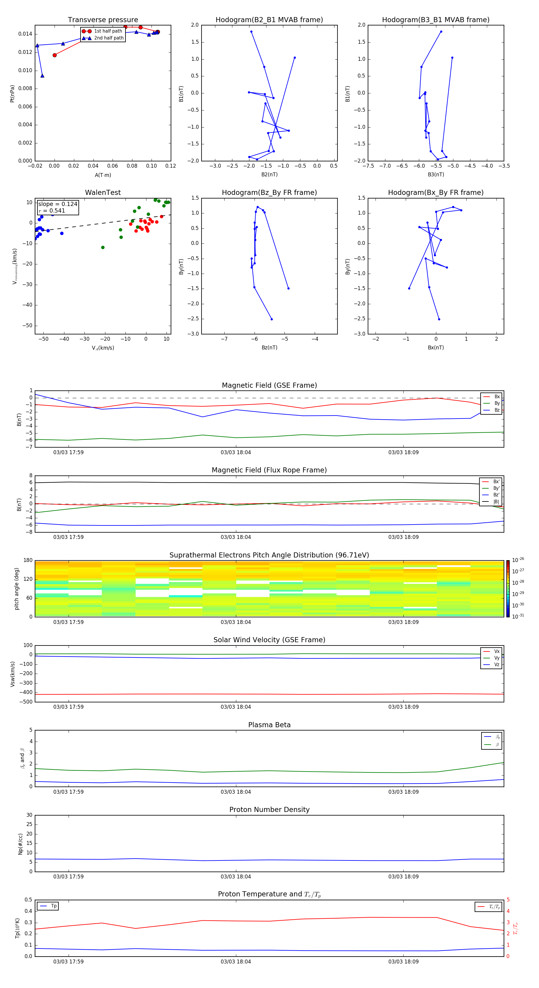
Flux Rope in 2010

Flux Rope Event 2010-03-03 17:58 ~ 2010-03-03 18:12 (15 minutes)


plot