HOME   LIST
‹–   –›

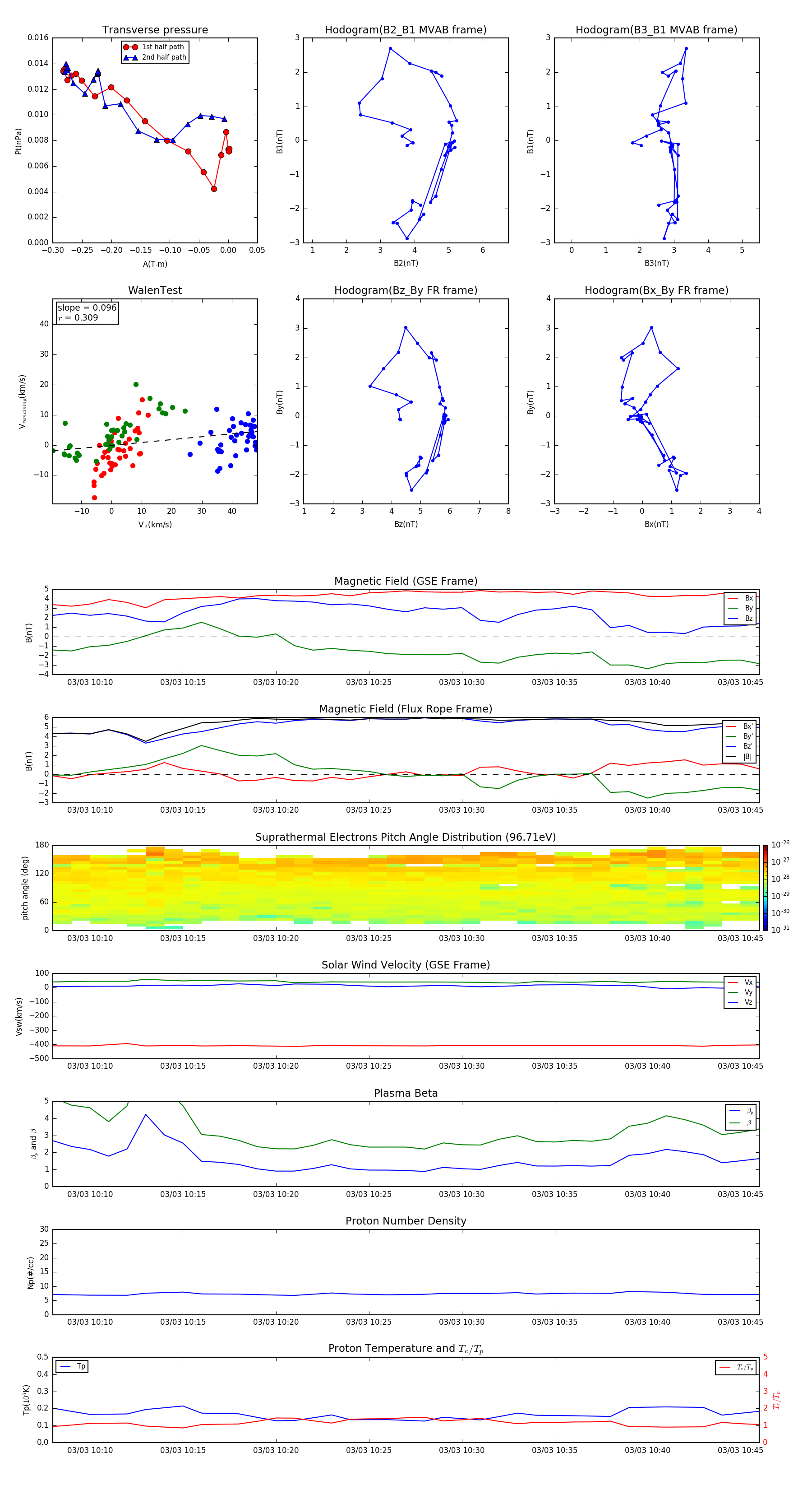
Flux Rope in 2010

Flux Rope Event 2010-03-03 10:08 ~ 2010-03-03 10:46 (39 minutes)


plot