HOME   LIST
‹–   –›

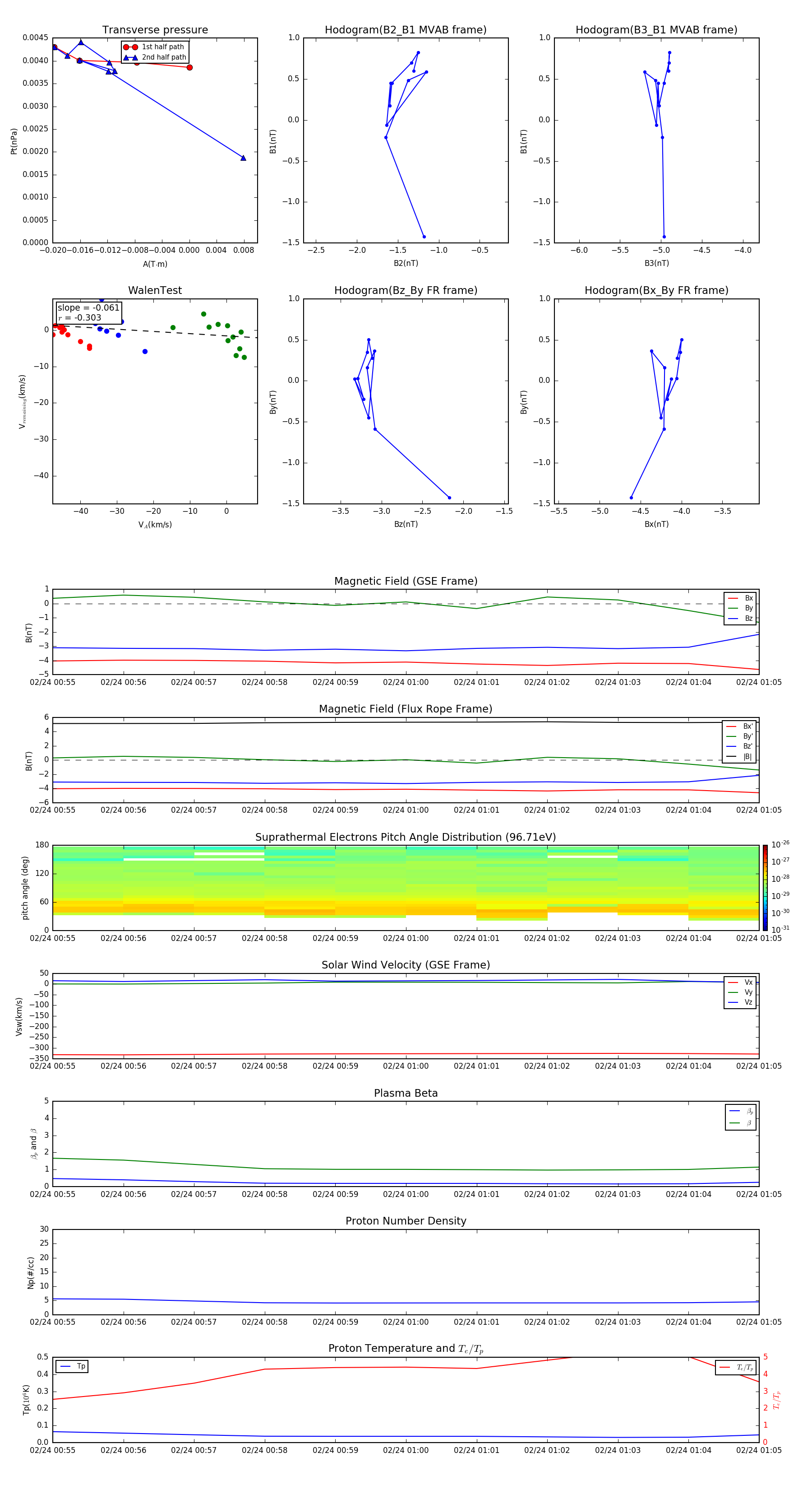
Flux Rope in 2010

Flux Rope Event 2010-02-24 00:55 ~ 2010-02-24 01:05 (11 minutes)


plot