HOME   LIST
‹–   –›

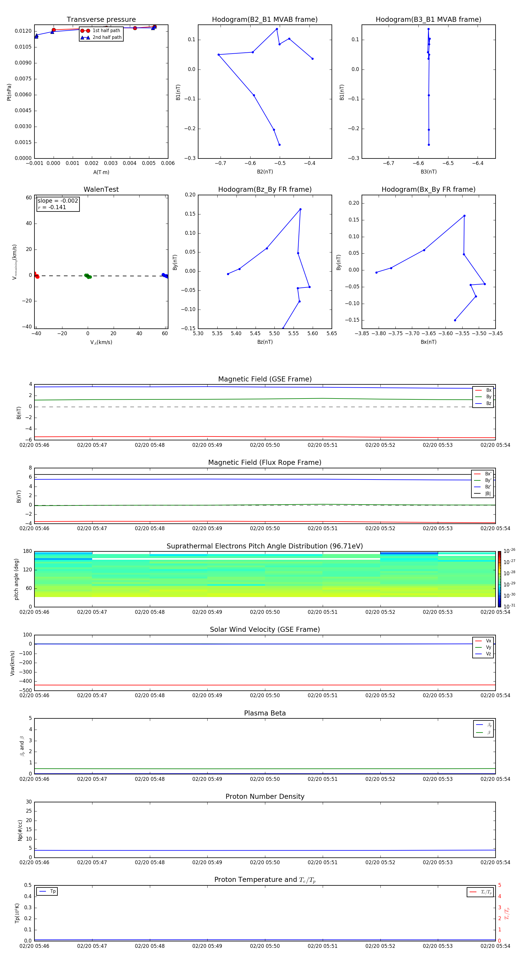
Flux Rope in 2010

Flux Rope Event 2010-02-20 05:46 ~ 2010-02-20 05:54 (9 minutes)


plot