HOME   LIST
‹–   –›

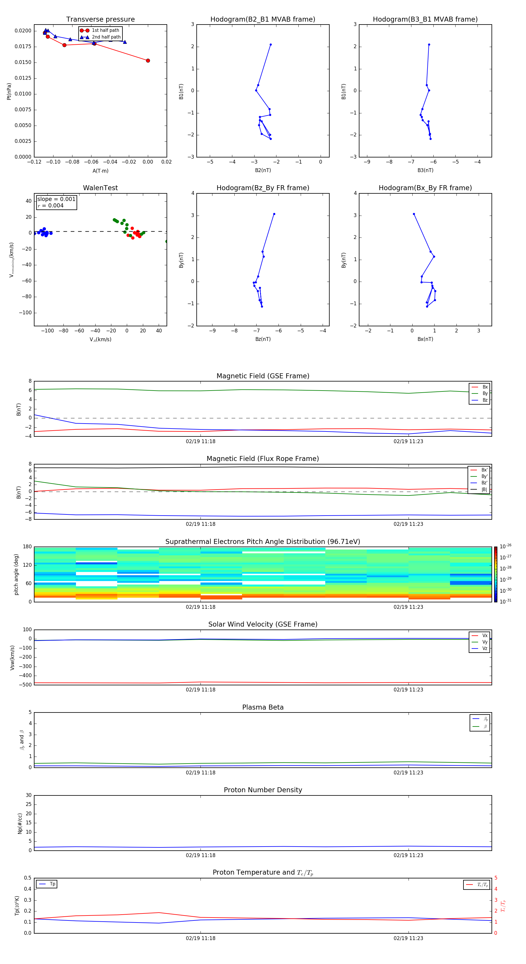
Flux Rope in 2010

Flux Rope Event 2010-02-19 11:14 ~ 2010-02-19 11:25 (12 minutes)


plot