HOME   LIST
‹–   –›

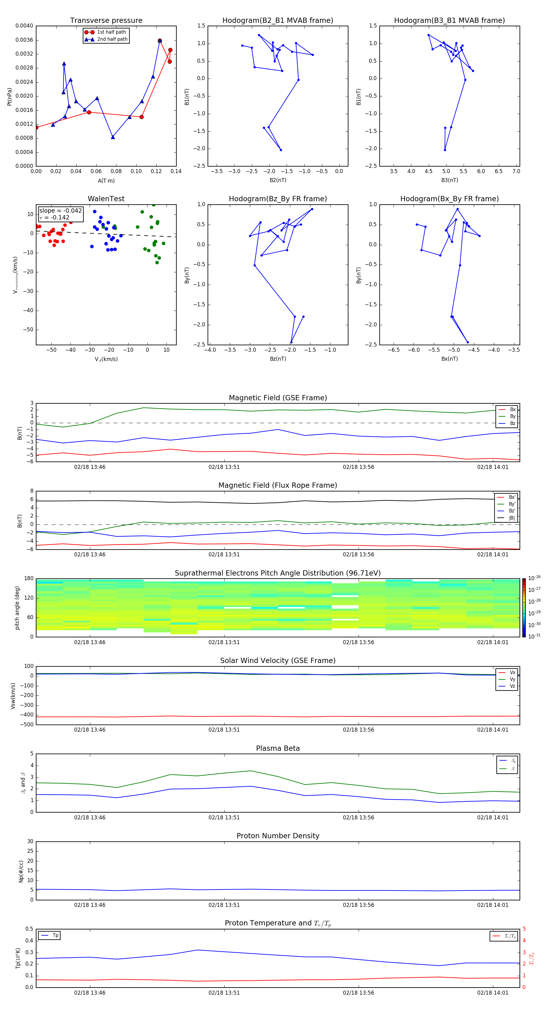
Flux Rope in 2010

Flux Rope Event 2010-02-18 13:44 ~ 2010-02-18 14:02 (19 minutes)


plot