HOME   LIST
‹–   –›

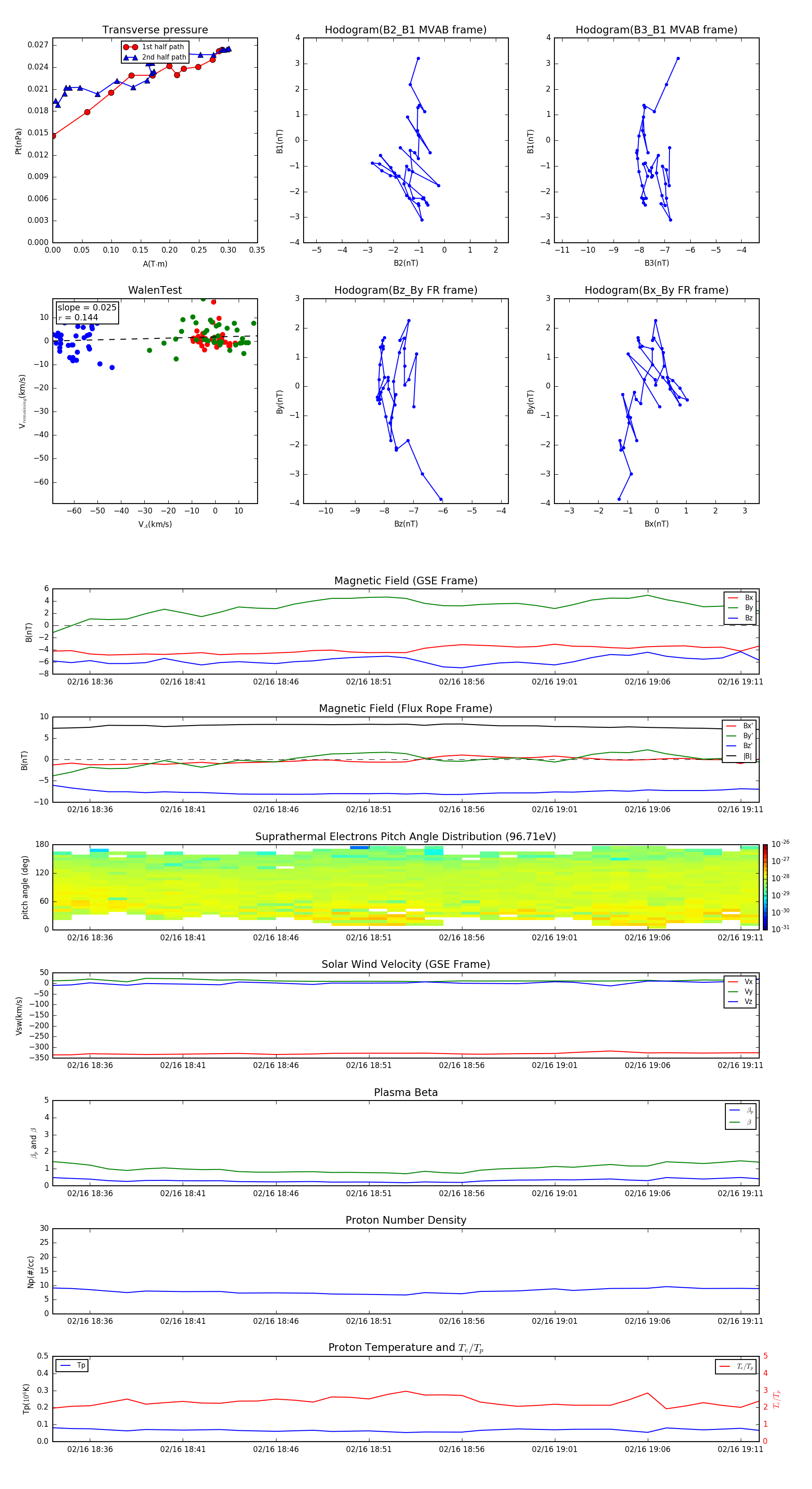
Flux Rope in 2010

Flux Rope Event 2010-02-16 18:34 ~ 2010-02-16 19:12 (39 minutes)


plot