HOME   LIST
‹–   –›

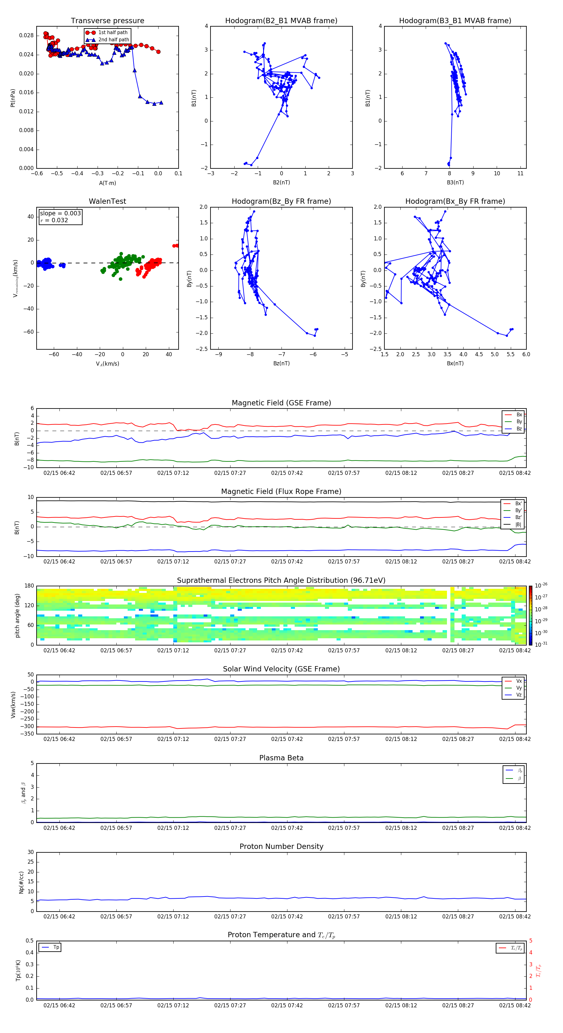
Flux Rope in 2010

Flux Rope Event 2010-02-15 06:36 ~ 2010-02-15 08:45 (130 minutes)


plot