HOME   LIST
‹–   –›

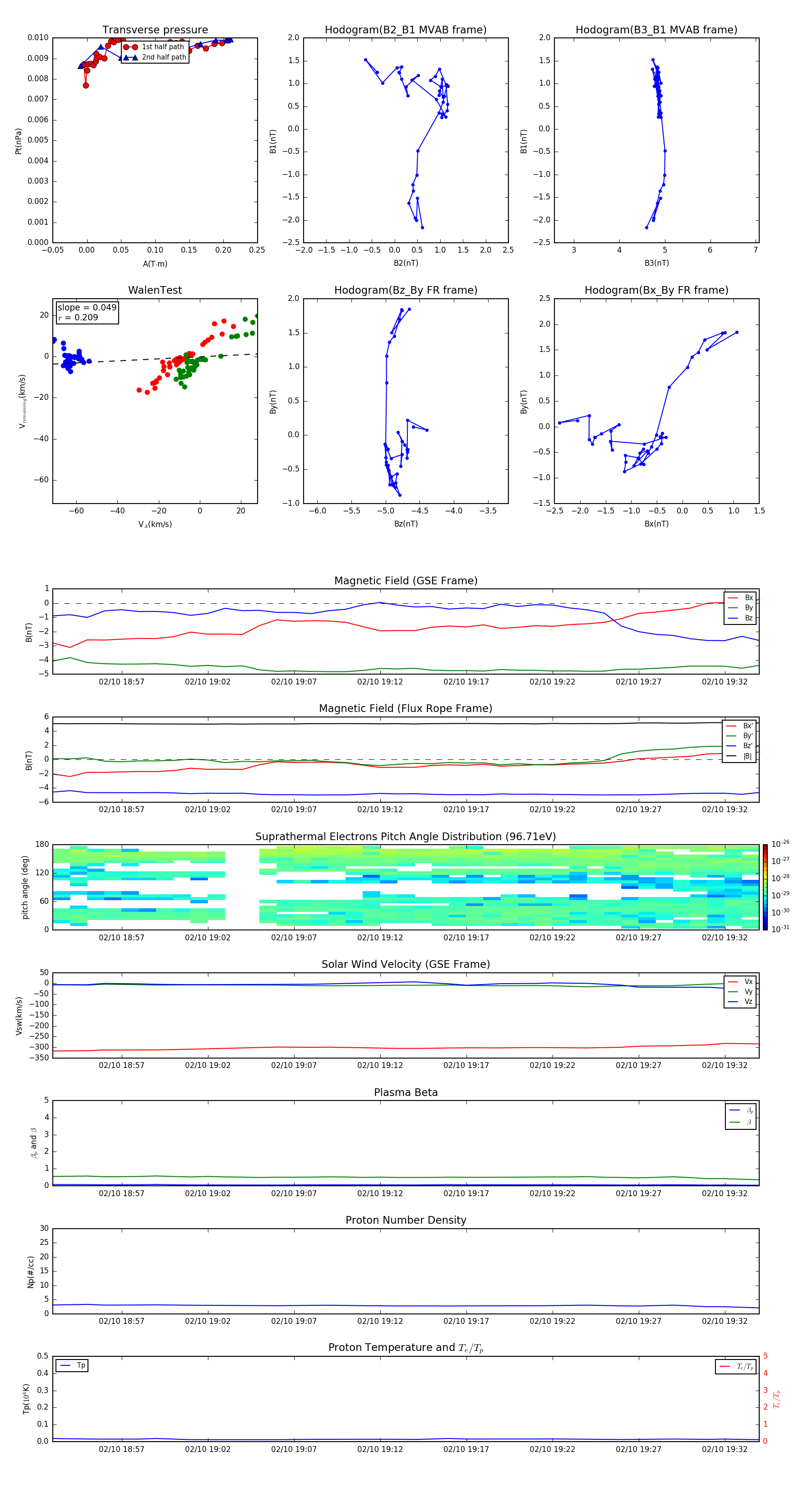
Flux Rope in 2010

Flux Rope Event 2010-02-10 18:53 ~ 2010-02-10 19:34 (42 minutes)


plot