HOME   LIST
‹–   –›

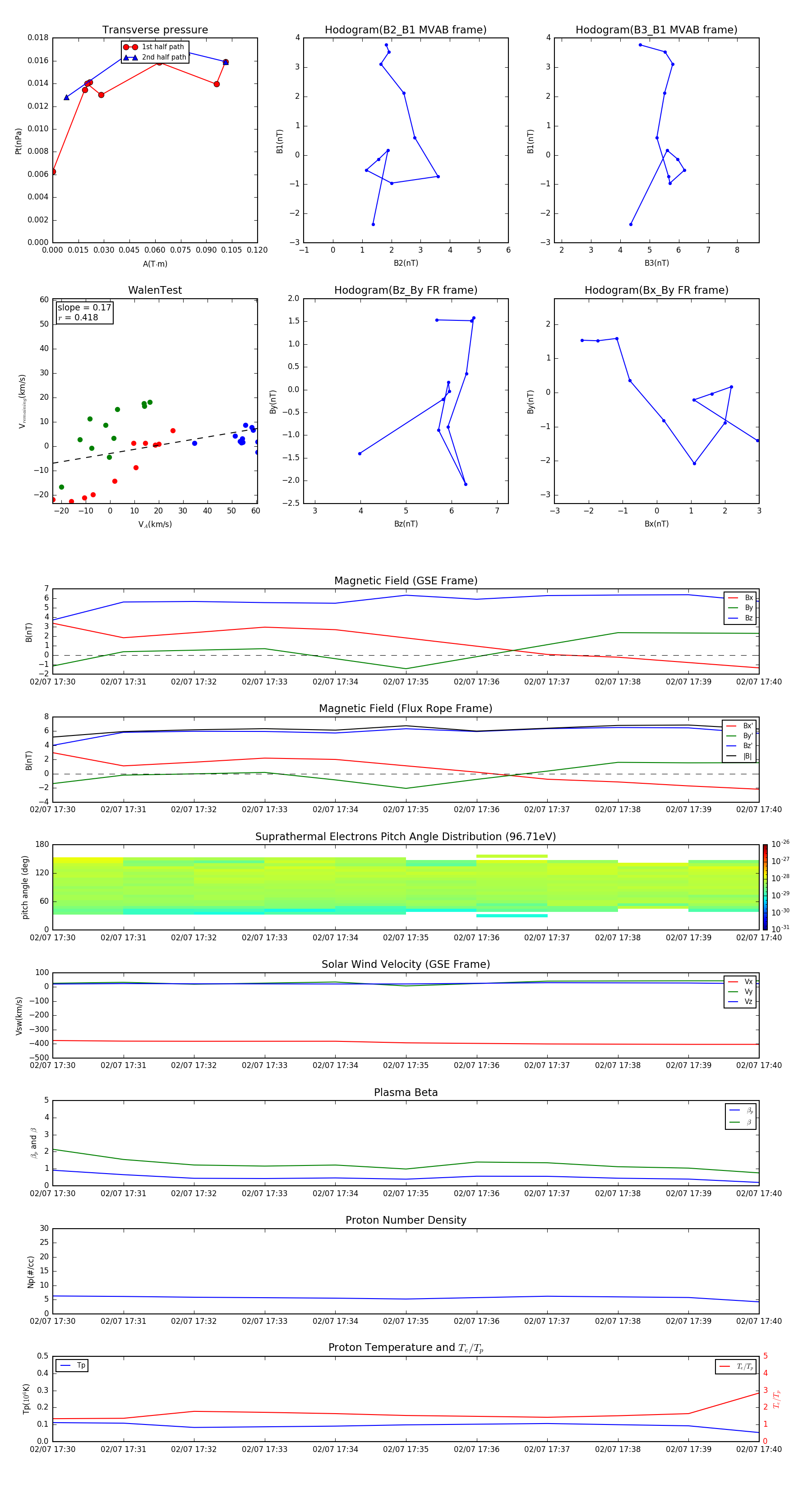
Flux Rope in 2010

Flux Rope Event 2010-02-07 17:30 ~ 2010-02-07 17:40 (11 minutes)


plot