HOME   LIST
‹–   –›

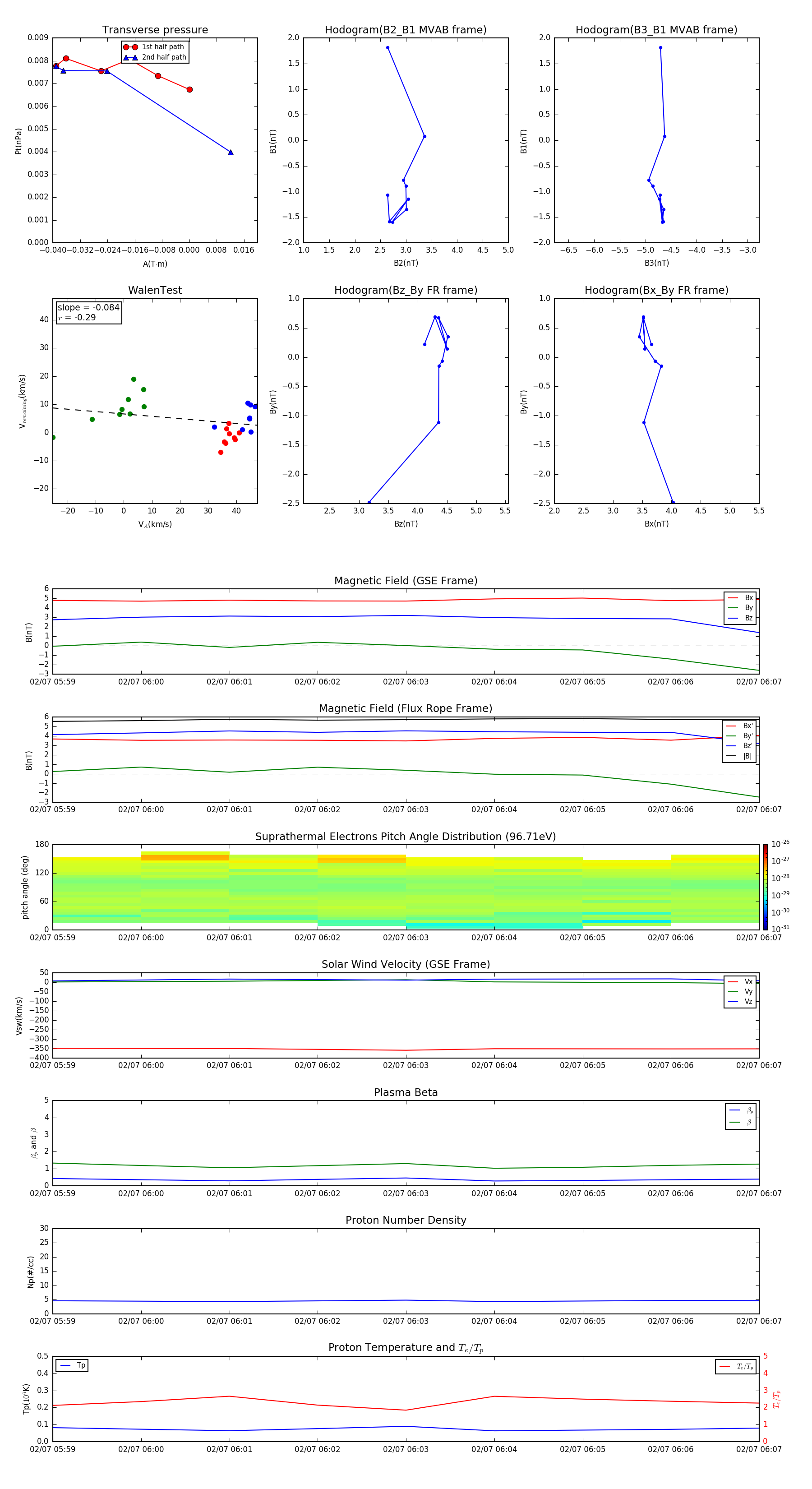
Flux Rope in 2010

Flux Rope Event 2010-02-07 05:59 ~ 2010-02-07 06:07 (9 minutes)


plot