HOME   LIST
‹–   –›

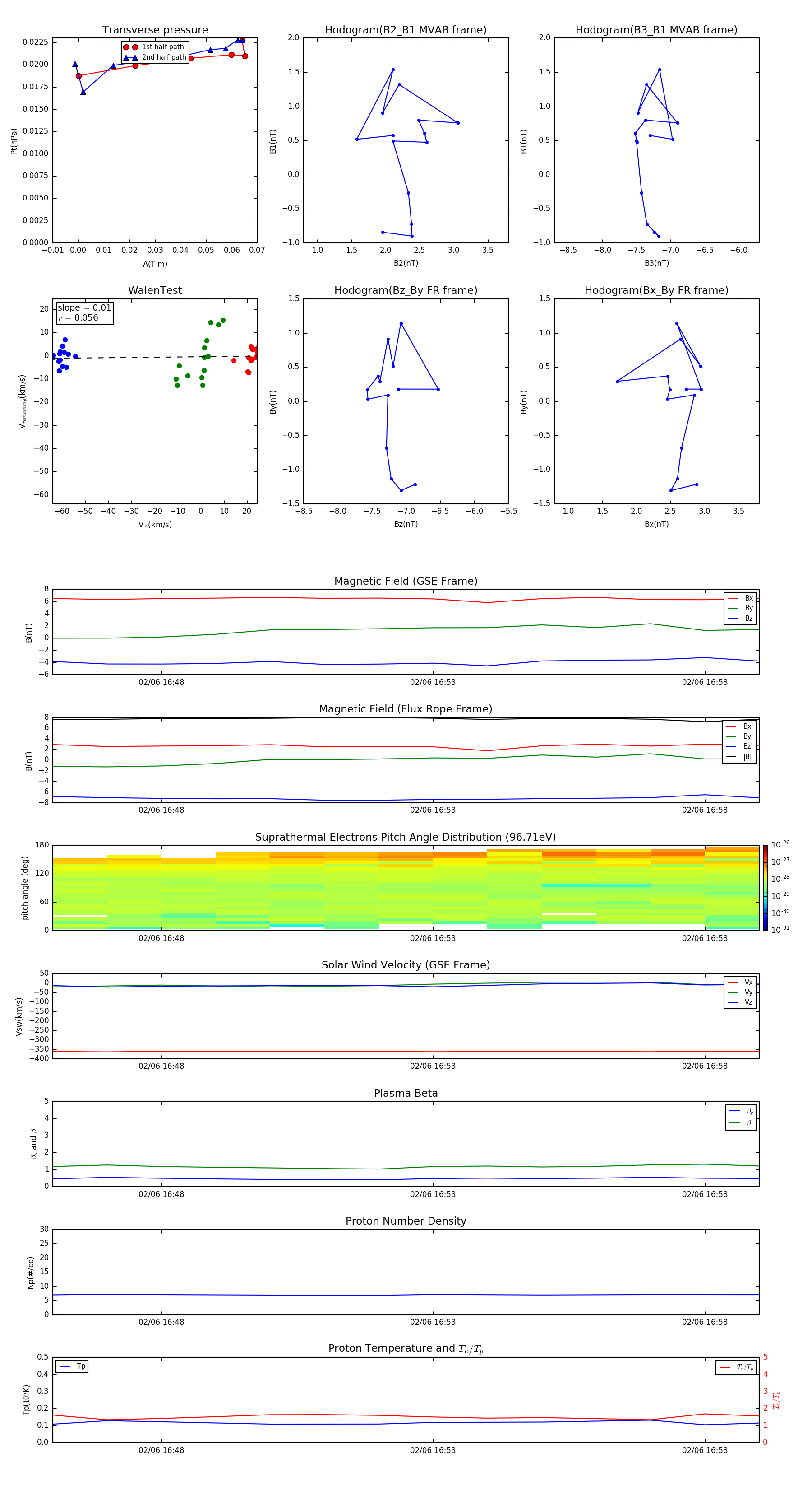
Flux Rope in 2010

Flux Rope Event 2010-02-06 16:46 ~ 2010-02-06 16:59 (14 minutes)


plot