HOME   LIST
‹–   –›

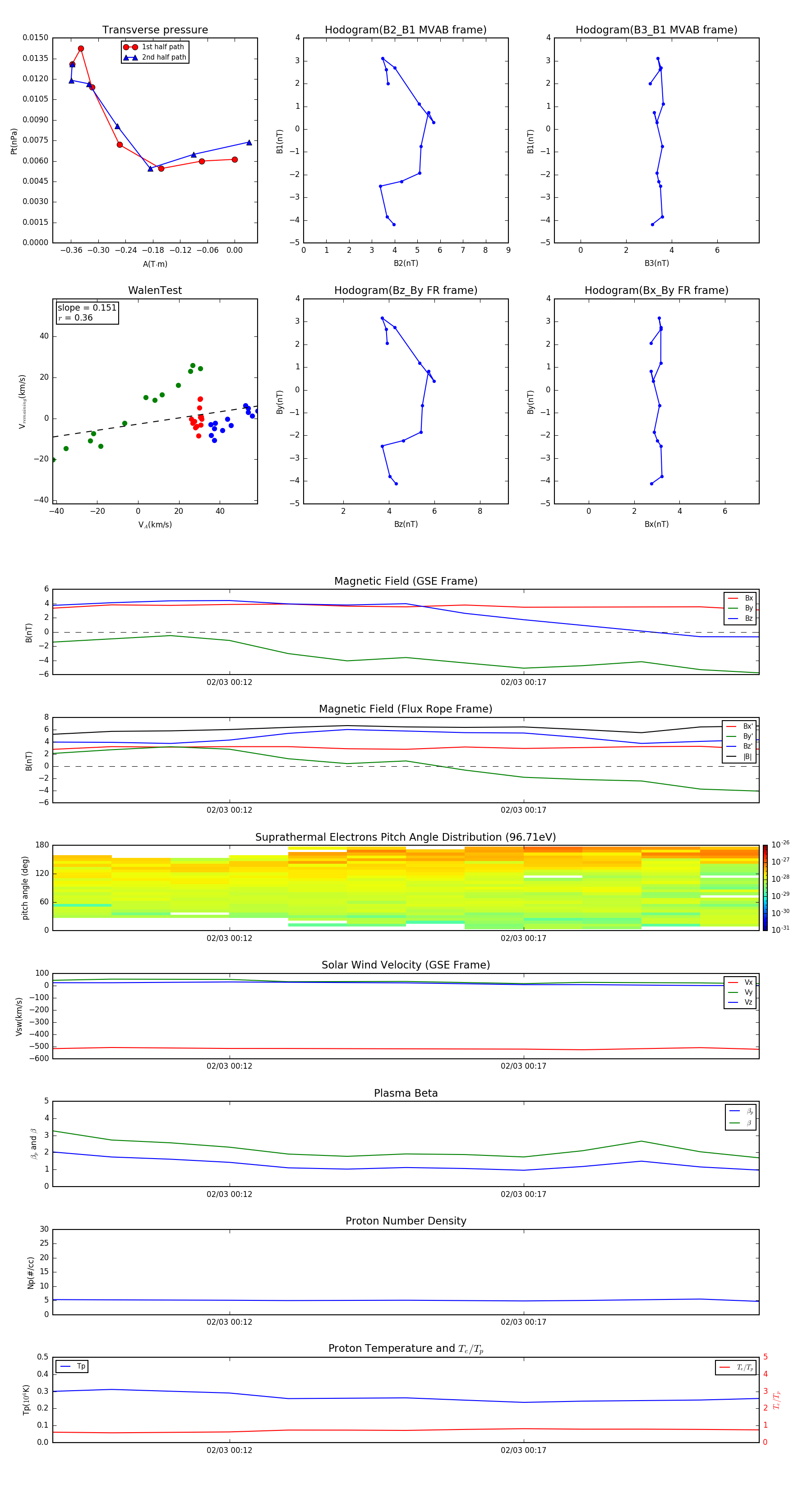
Flux Rope in 2010

Flux Rope Event 2010-02-03 00:09 ~ 2010-02-03 00:21 (13 minutes)


plot