HOME   LIST
‹–   –›

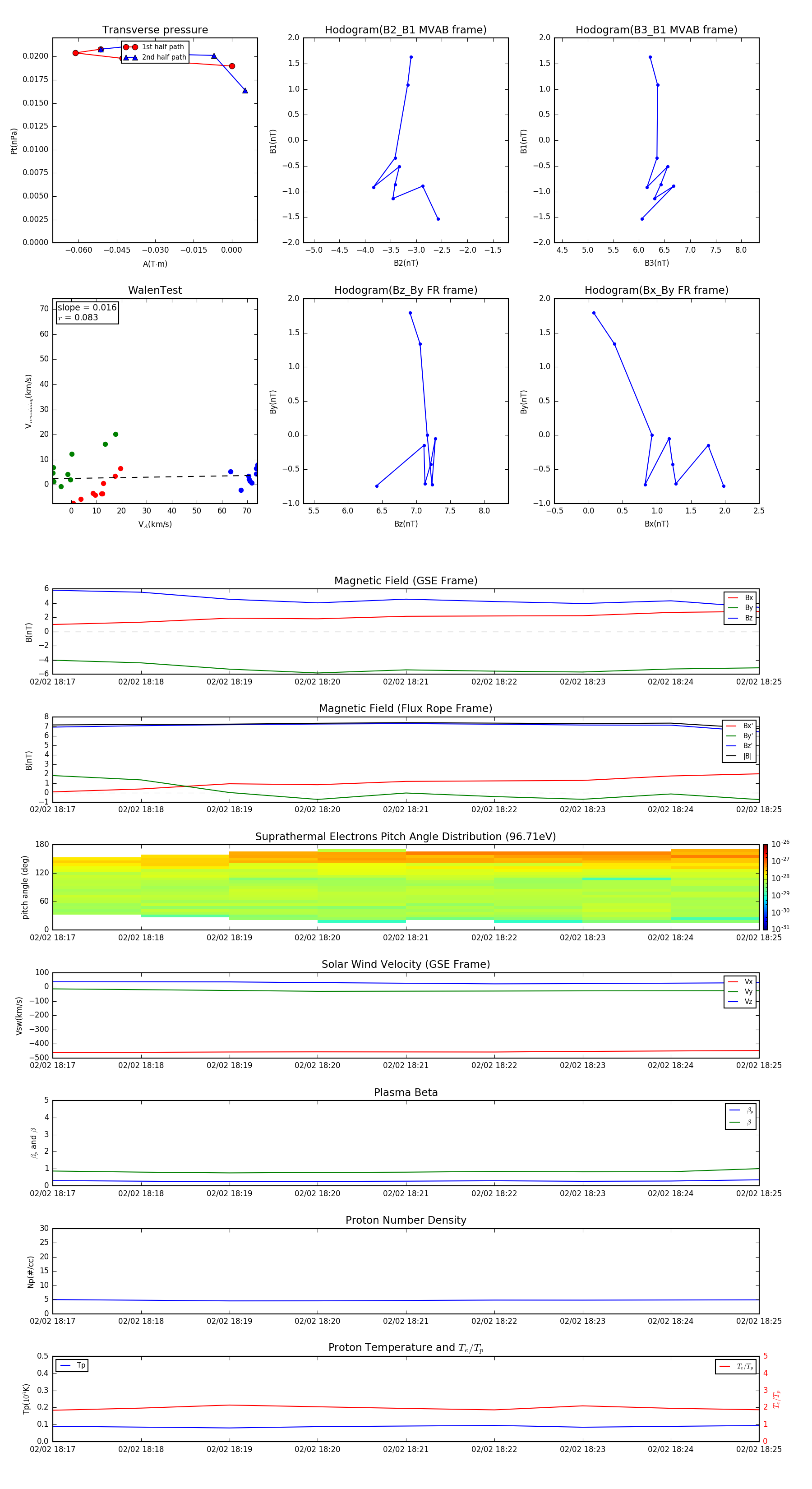
Flux Rope in 2010

Flux Rope Event 2010-02-02 18:17 ~ 2010-02-02 18:25 (9 minutes)


plot