HOME   LIST
‹–   –›

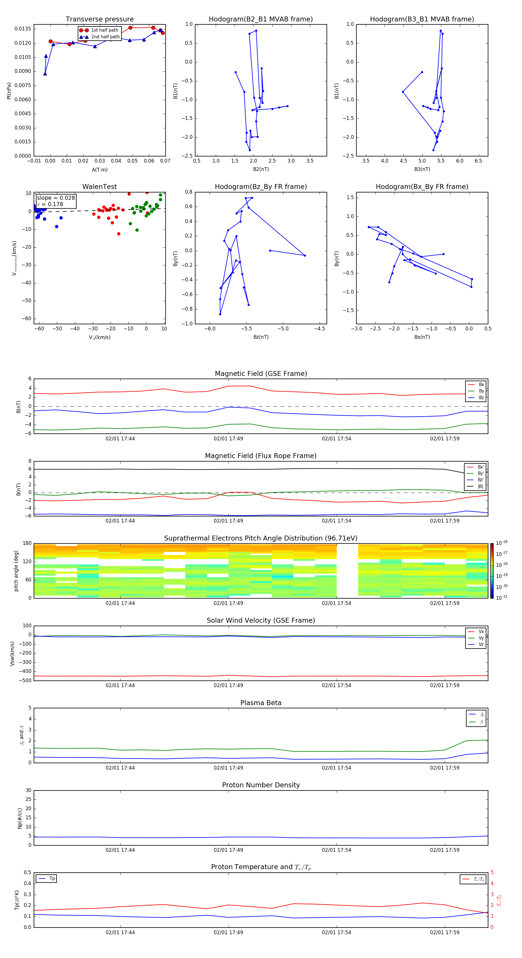
Flux Rope in 2010

Flux Rope Event 2010-02-01 17:40 ~ 2010-02-01 18:01 (22 minutes)


plot