HOME   LIST
‹–   –›

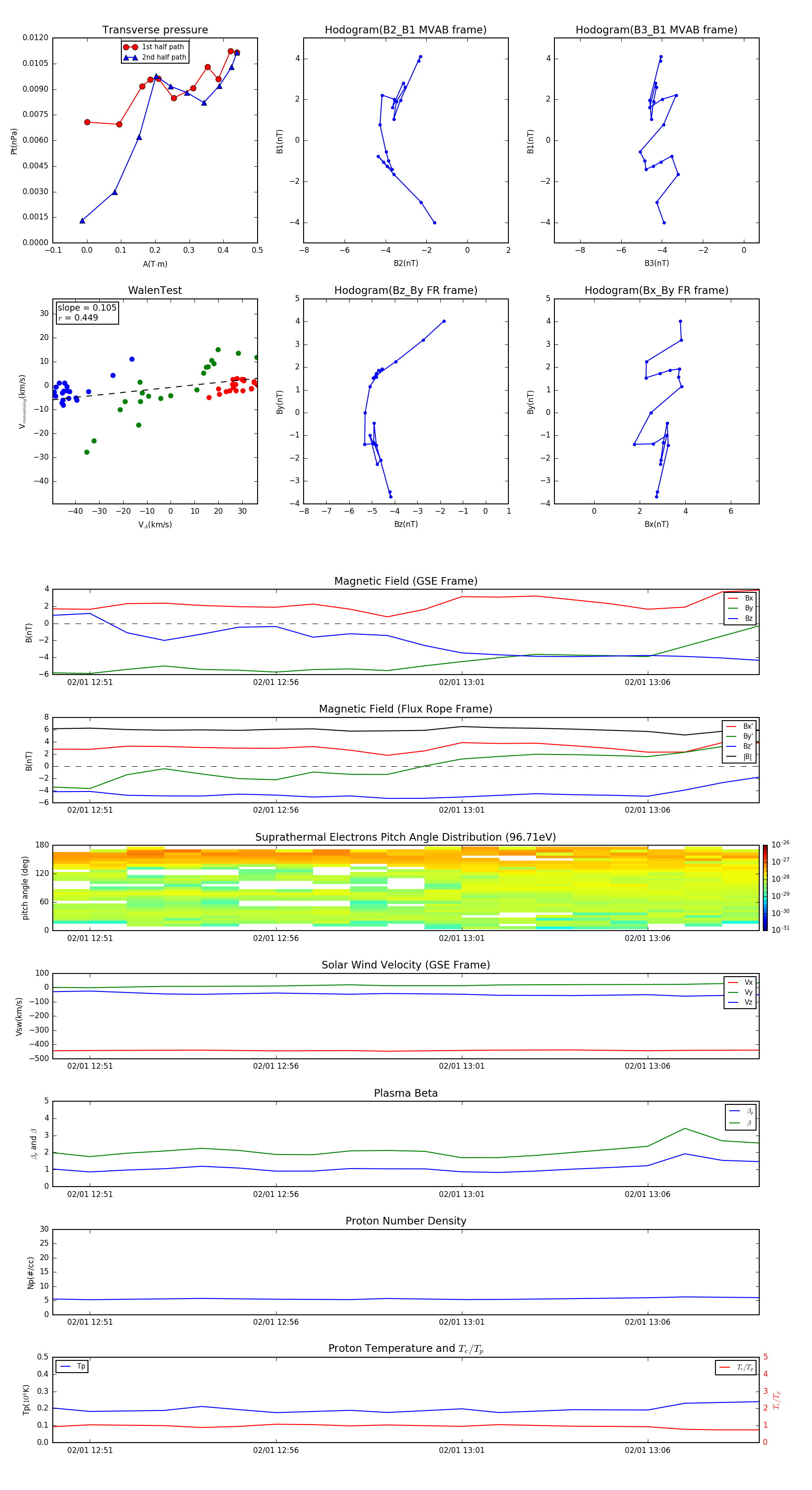
Flux Rope in 2010

Flux Rope Event 2010-02-01 12:50 ~ 2010-02-01 13:09 (20 minutes)


plot