HOME   LIST
‹–   –›

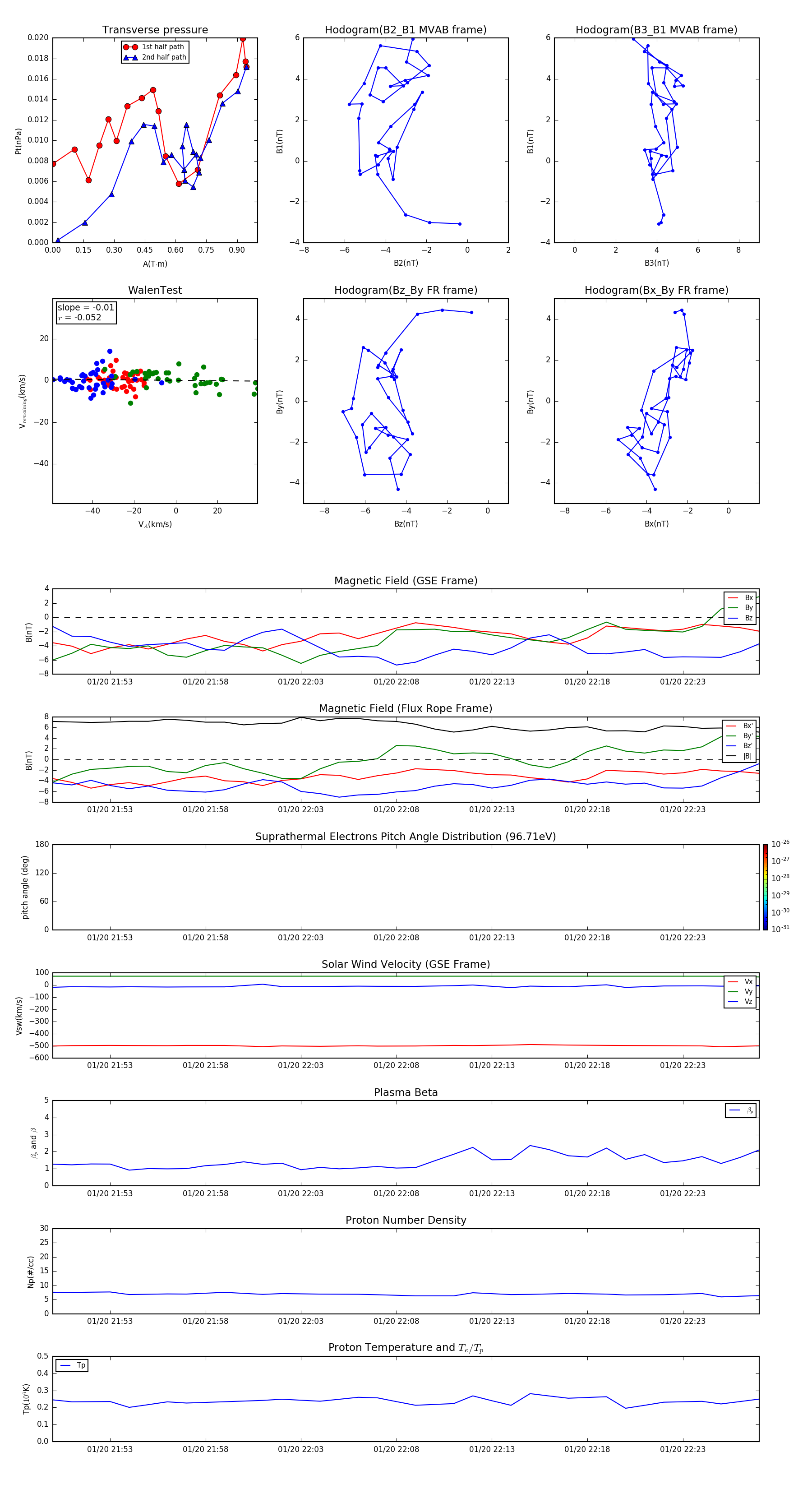
Flux Rope in 2010

Flux Rope Event 2010-01-20 21:50 ~ 2010-01-20 22:27 (38 minutes)


plot