HOME   LIST
‹–   –›

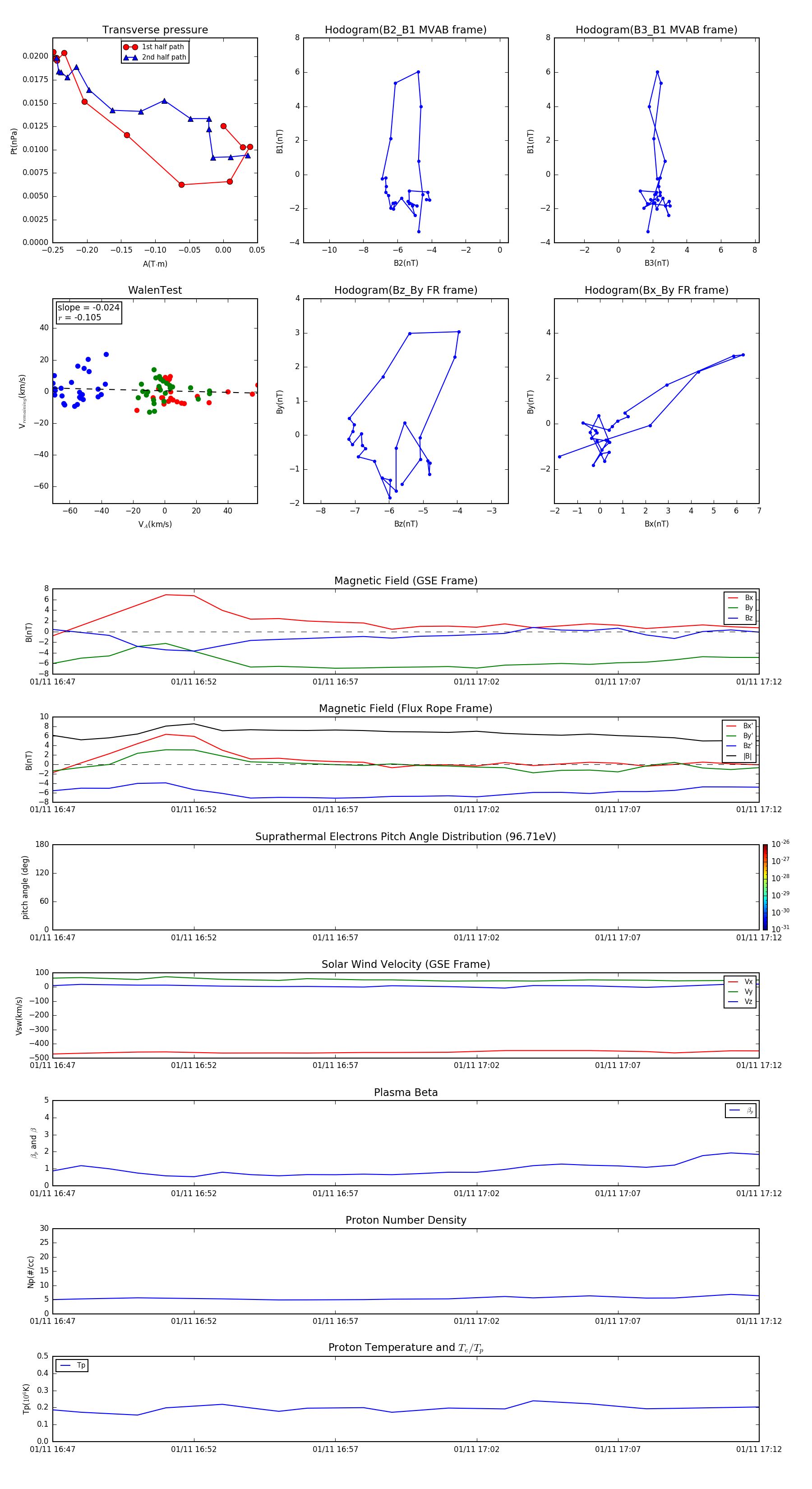
Flux Rope in 2010

Flux Rope Event 2010-01-11 16:47 ~ 2010-01-11 17:12 (26 minutes)


plot