HOME   LIST
‹–   –›

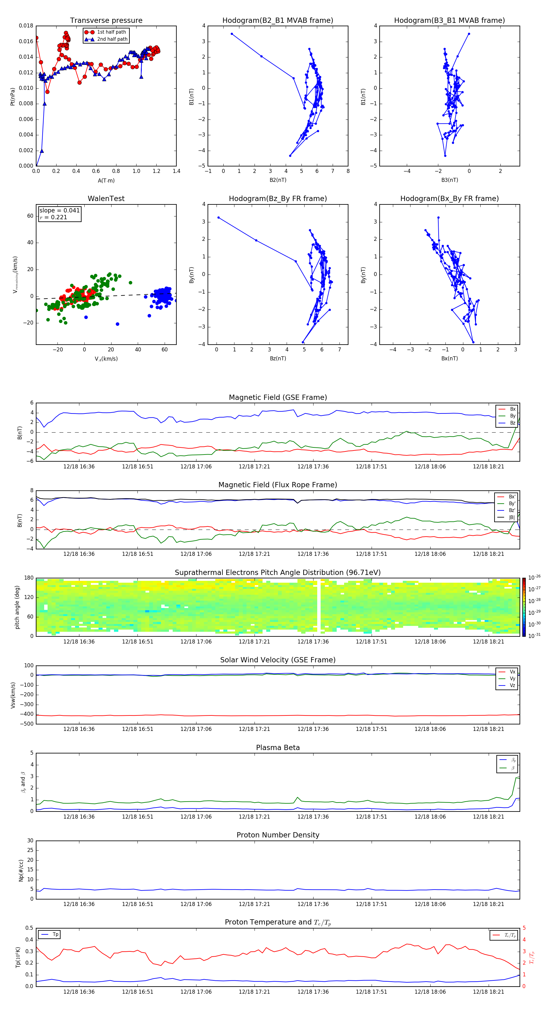
Flux Rope in 2009

Flux Rope Event 2009-12-18 16:25 ~ 2009-12-18 18:29 (125 minutes)


plot