HOME   LIST
‹–   –›

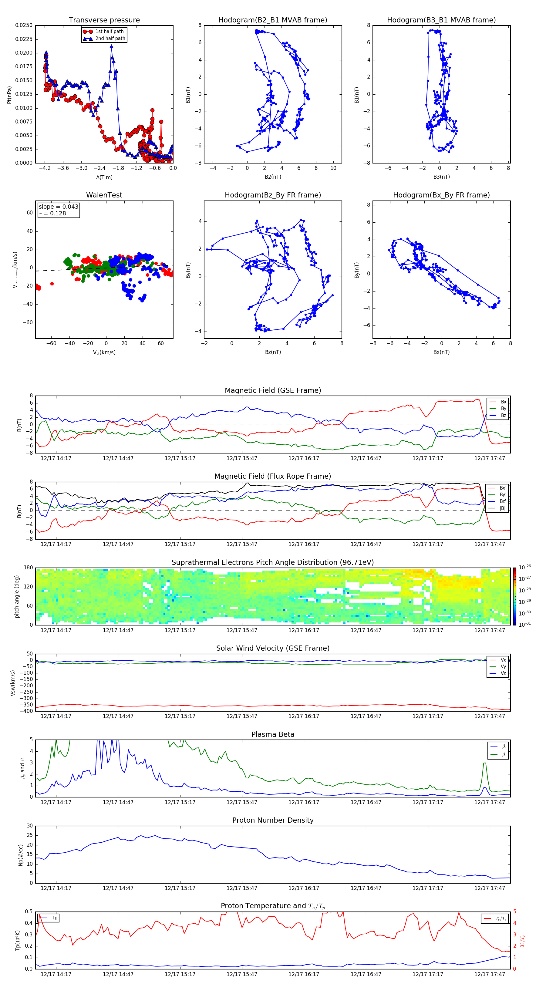
Flux Rope in 2009

Flux Rope Event 2009-12-17 14:07 ~ 2009-12-17 17:57 (231 minutes)


plot