HOME   LIST
‹–   –›

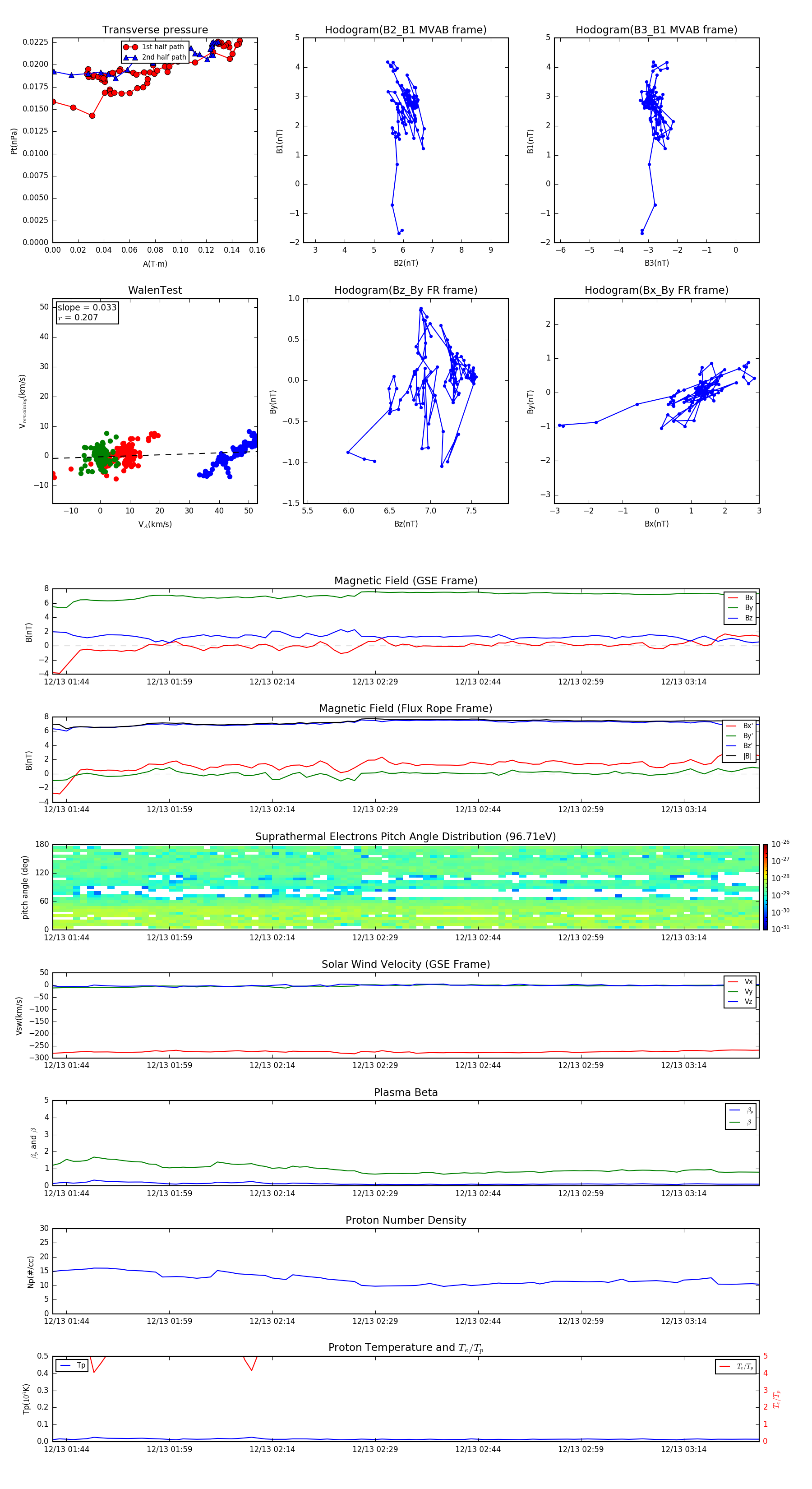
Flux Rope in 2009

Flux Rope Event 2009-12-13 01:42 ~ 2009-12-13 03:25 (104 minutes)


plot