HOME   LIST
‹–   –›

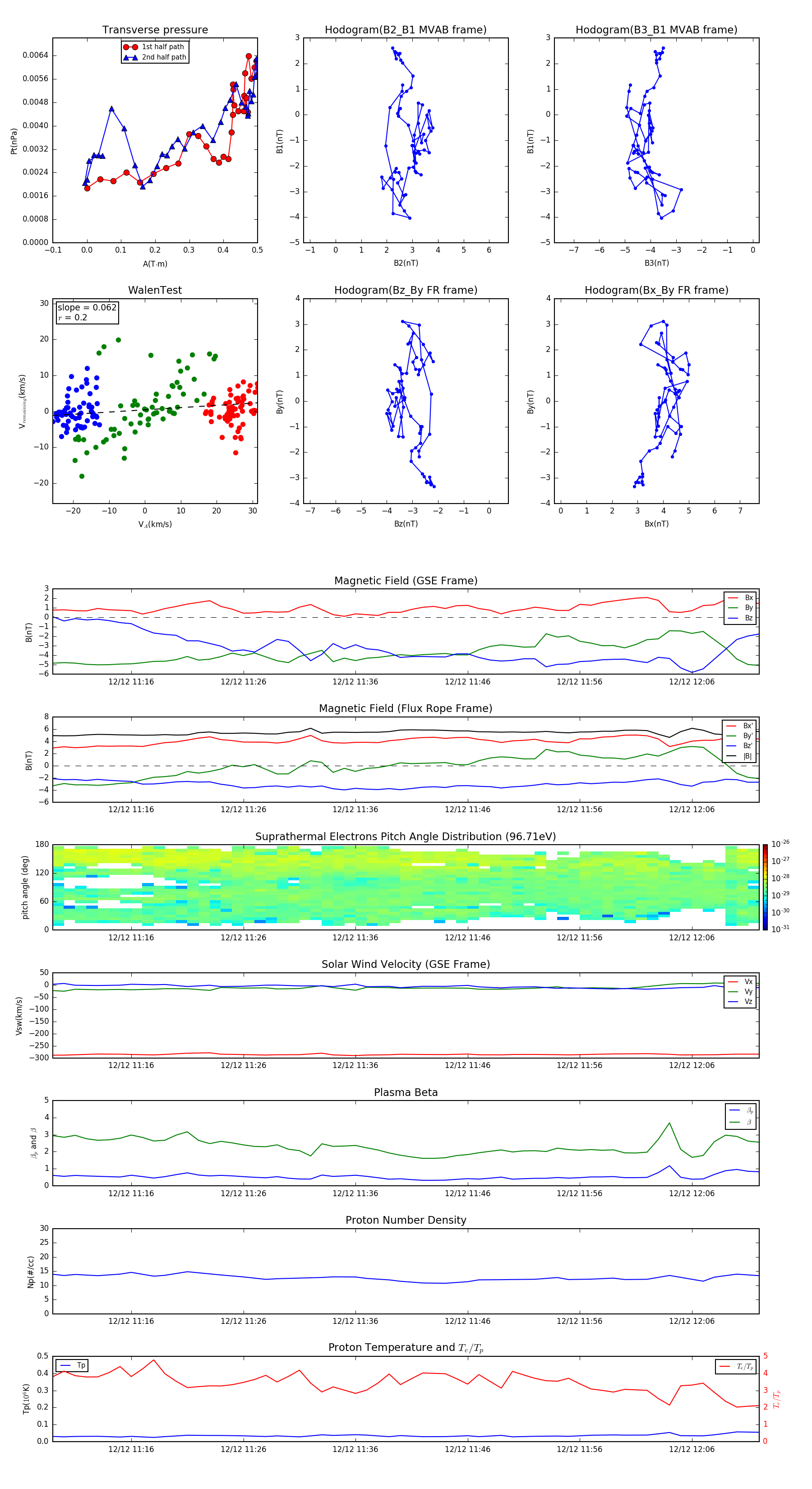
Flux Rope in 2009

Flux Rope Event 2009-12-12 11:09 ~ 2009-12-12 12:12 (64 minutes)


plot