HOME   LIST
‹–   –›

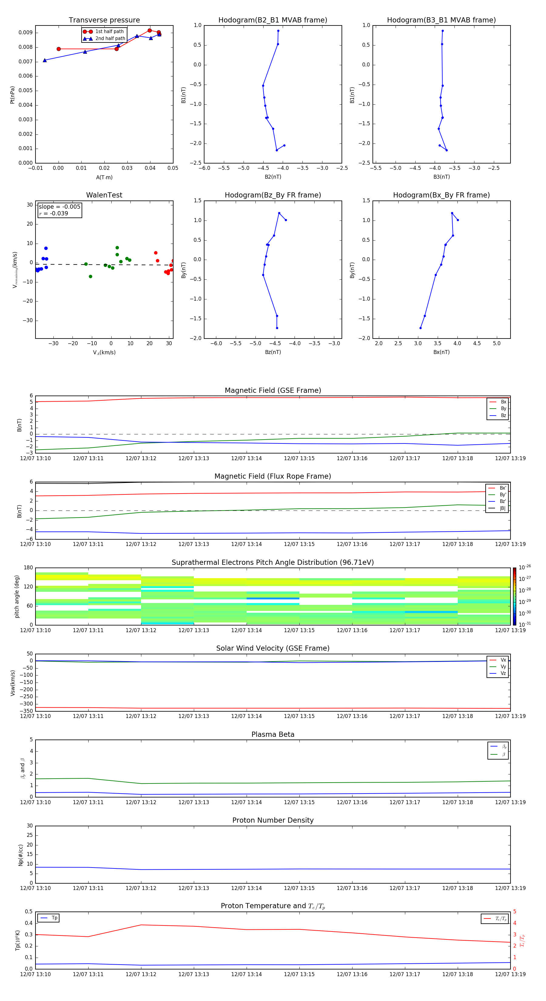
Flux Rope in 2009

Flux Rope Event 2009-12-07 13:10 ~ 2009-12-07 13:19 (10 minutes)


plot