HOME   LIST
‹–   –›

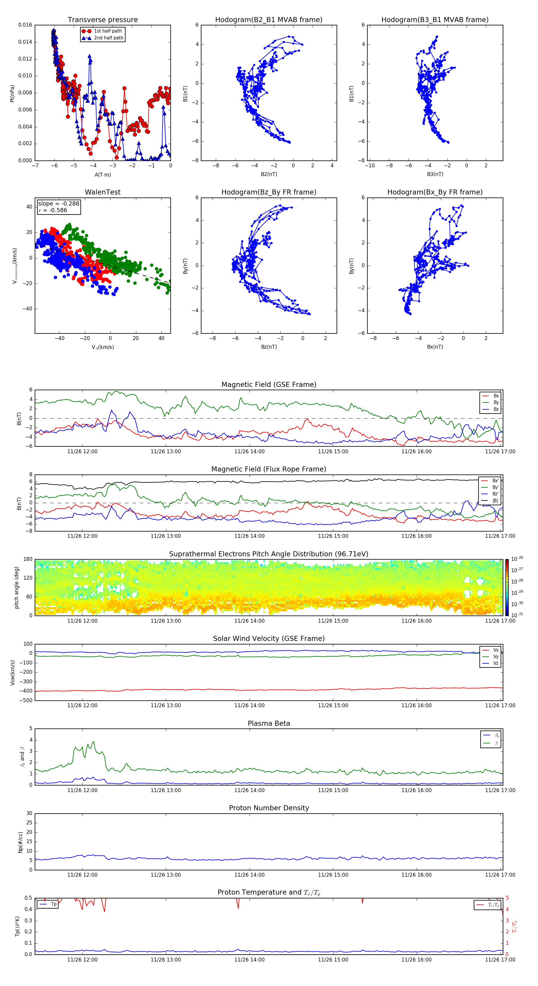
Flux Rope in 2009

Flux Rope Event 2009-11-26 11:26 ~ 2009-11-26 17:02 (337 minutes)


plot