HOME   LIST
‹–   –›

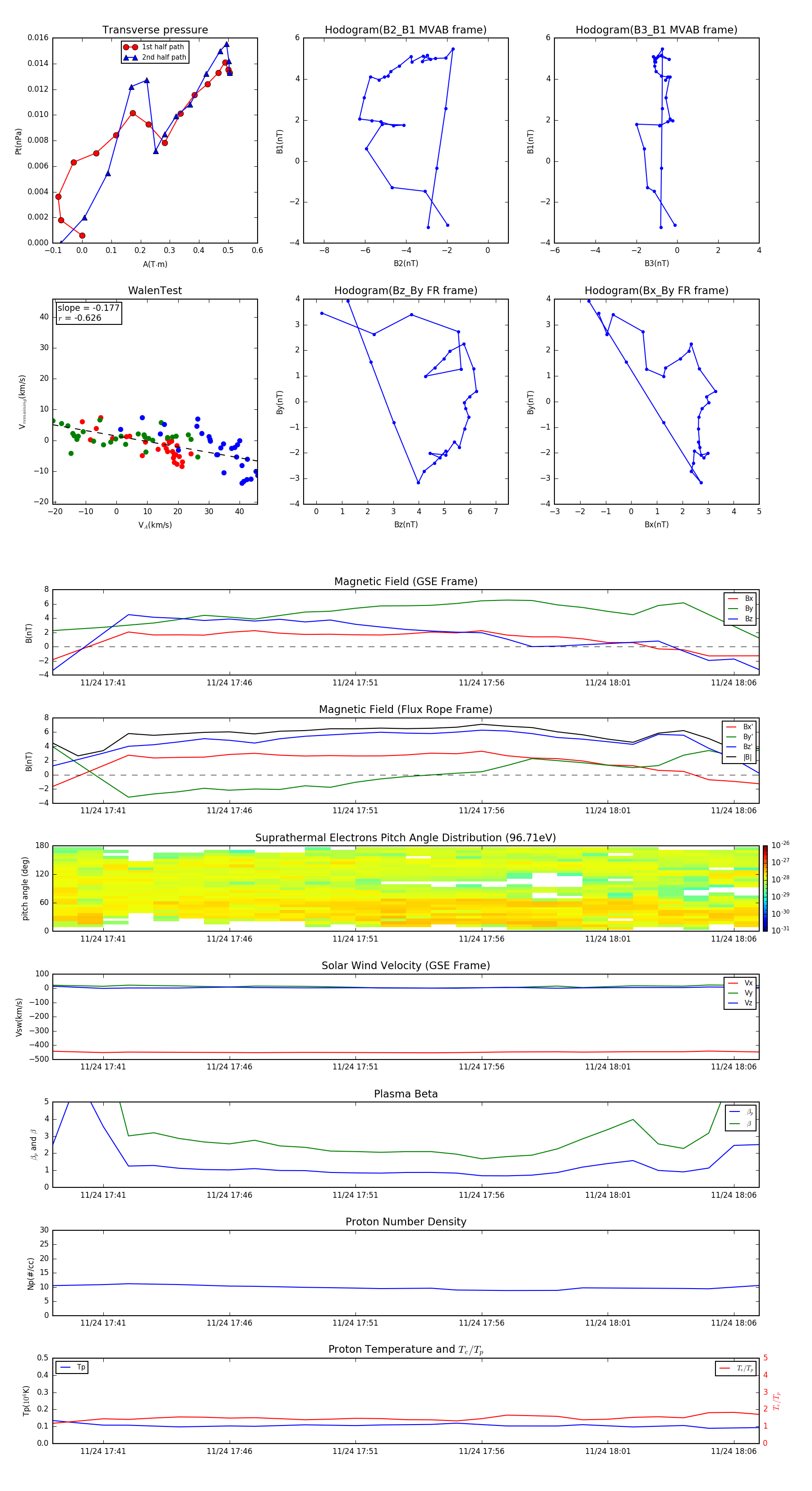
Flux Rope in 2009

Flux Rope Event 2009-11-24 17:39 ~ 2009-11-24 18:07 (29 minutes)


plot