HOME   LIST
‹–   –›

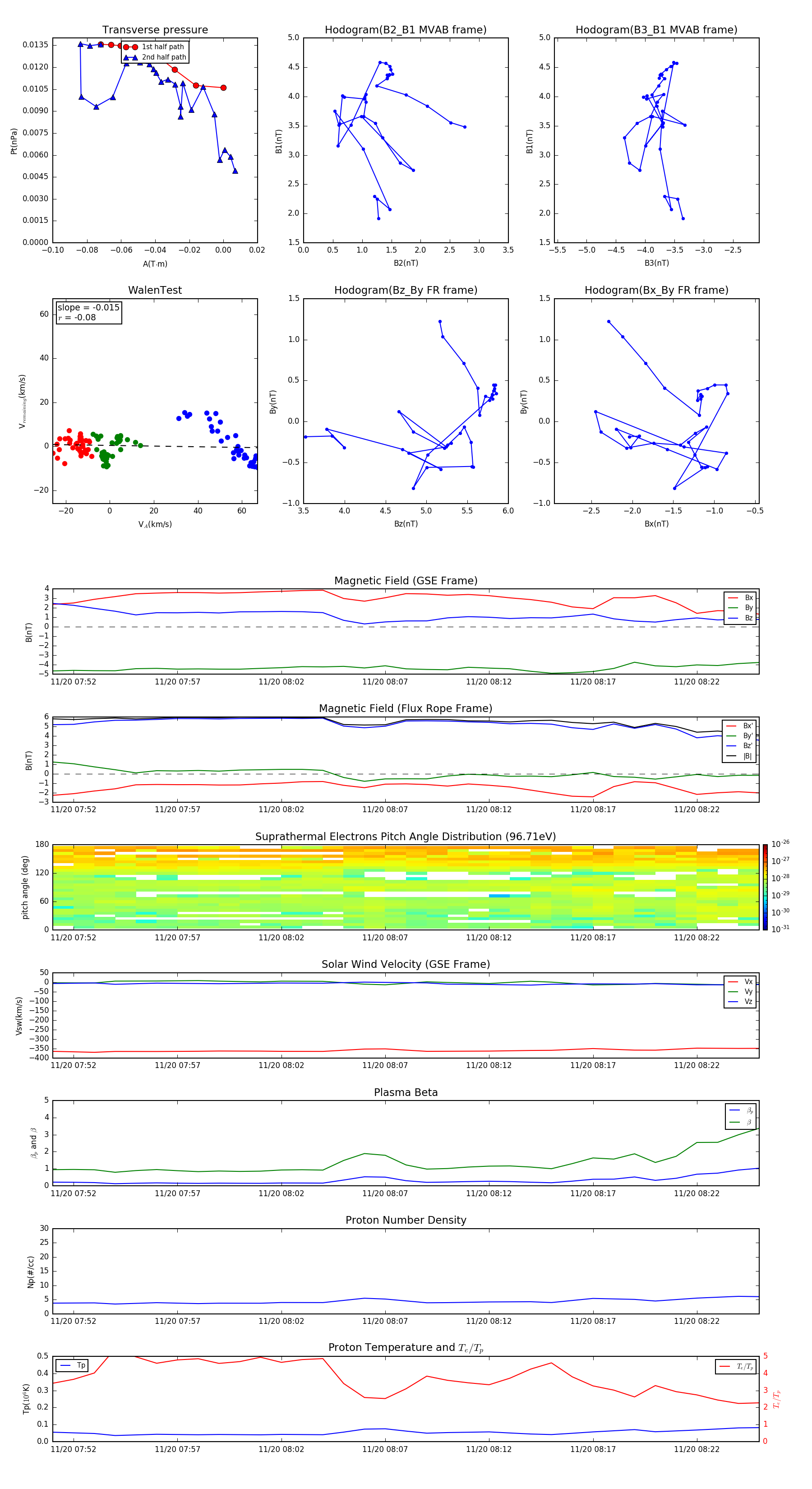
Flux Rope in 2009

Flux Rope Event 2009-11-20 07:51 ~ 2009-11-20 08:25 (35 minutes)


plot