HOME   LIST
‹–   –›

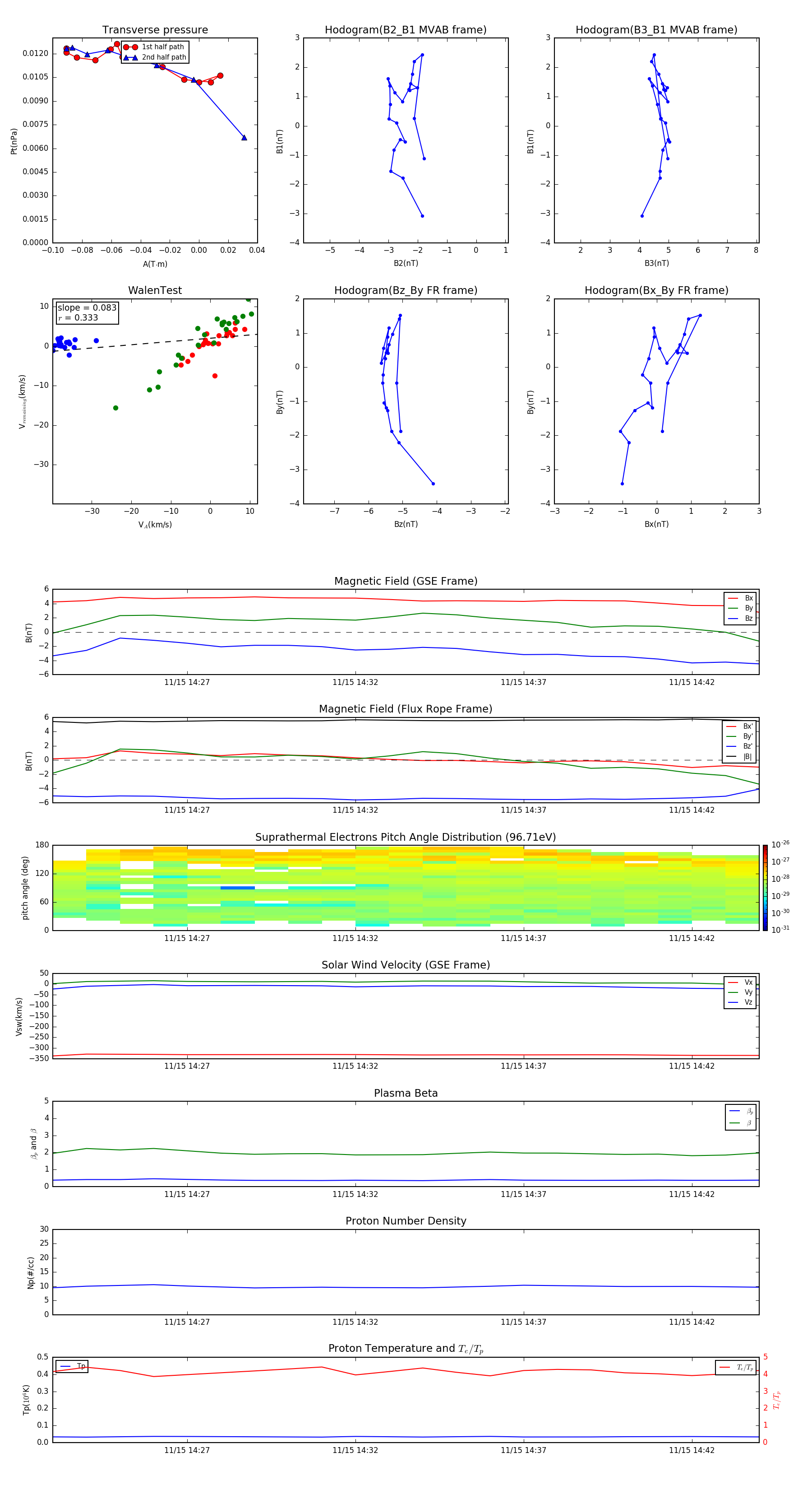
Flux Rope in 2009

Flux Rope Event 2009-11-15 14:23 ~ 2009-11-15 14:44 (22 minutes)


plot