HOME   LIST
‹–   –›

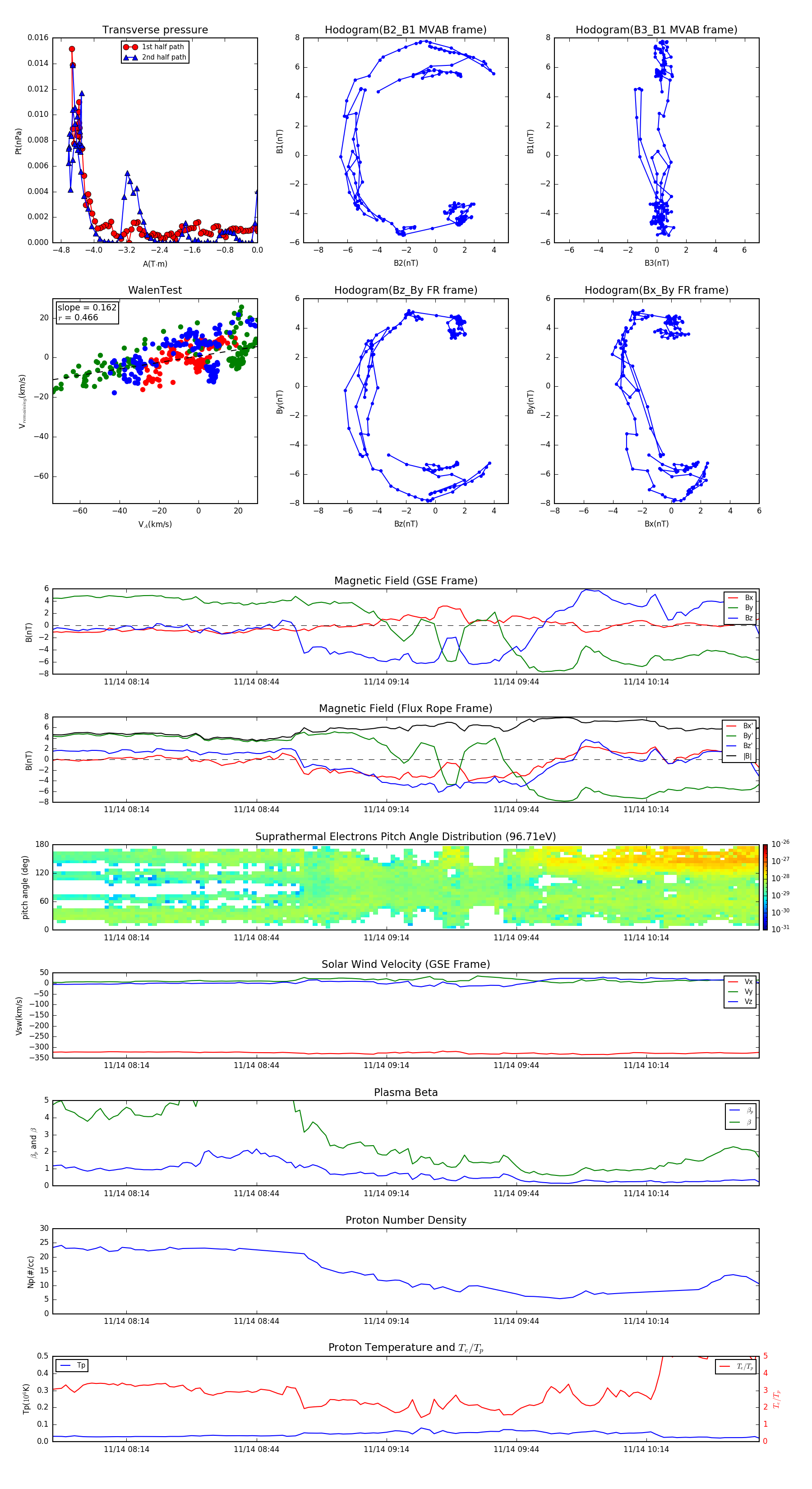
Flux Rope in 2009

Flux Rope Event 2009-11-14 07:57 ~ 2009-11-14 10:40 (164 minutes)


plot